HOME   LIST
‹–   –›

Flux Rope in 2023

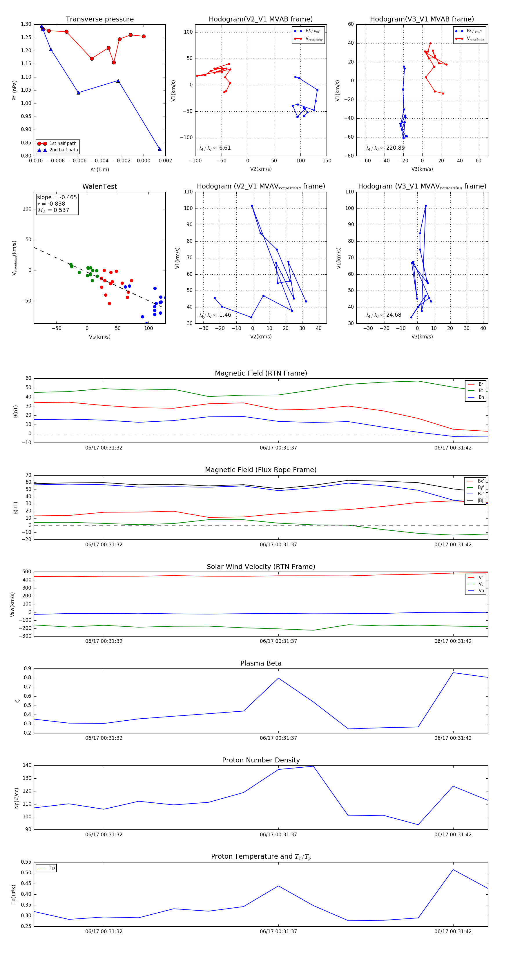
Flux Rope Event 2023-06-17 00:31:30 ~ 2023-06-17 00:31:43 (14 seconds)


plot