HOME   LIST
‹–   –›

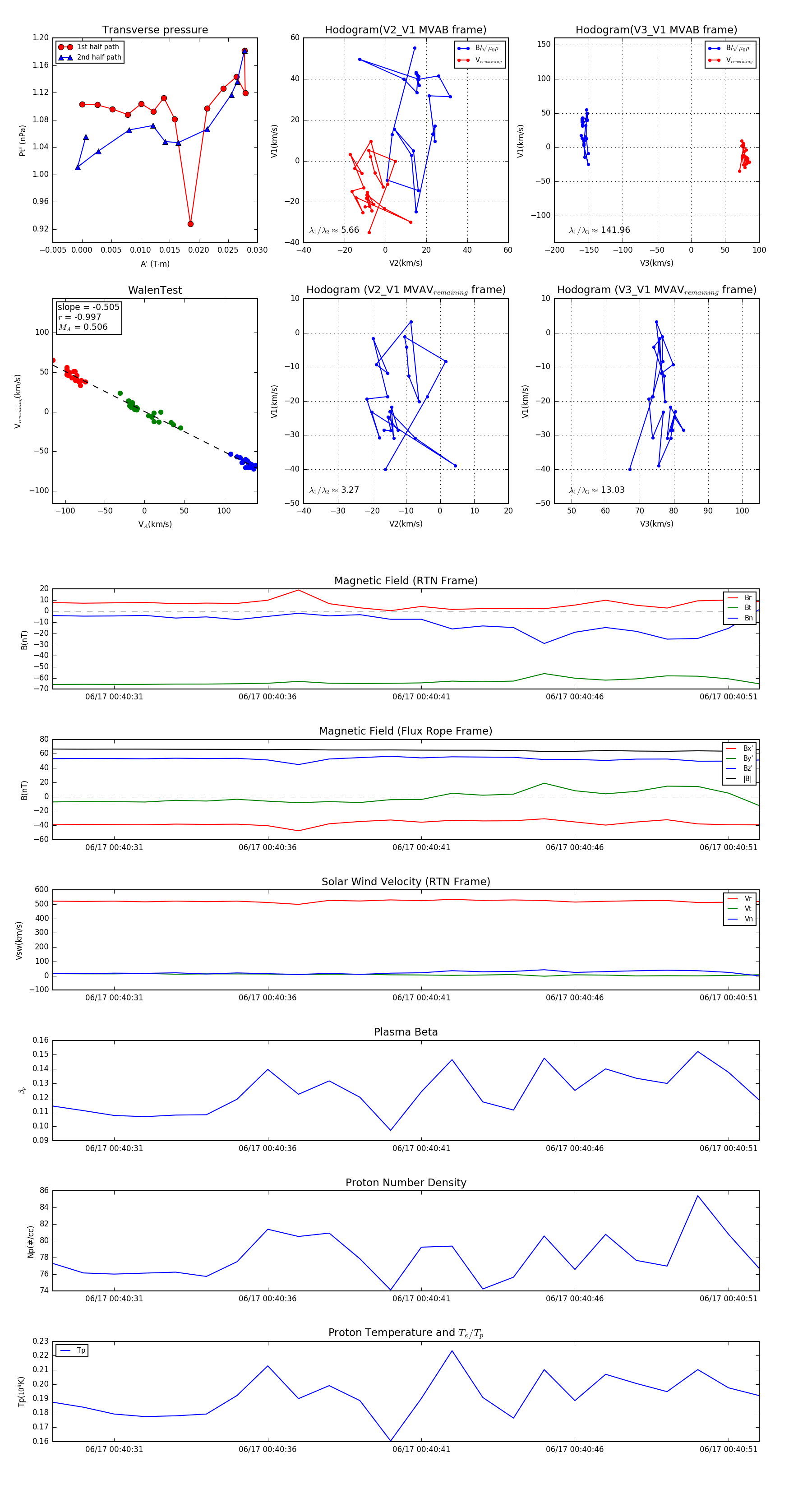
Flux Rope in 2023

Flux Rope Event 2023-06-17 00:40:29 ~ 2023-06-17 00:40:52 (24 seconds)


plot