HOME   LIST
‹–   –›

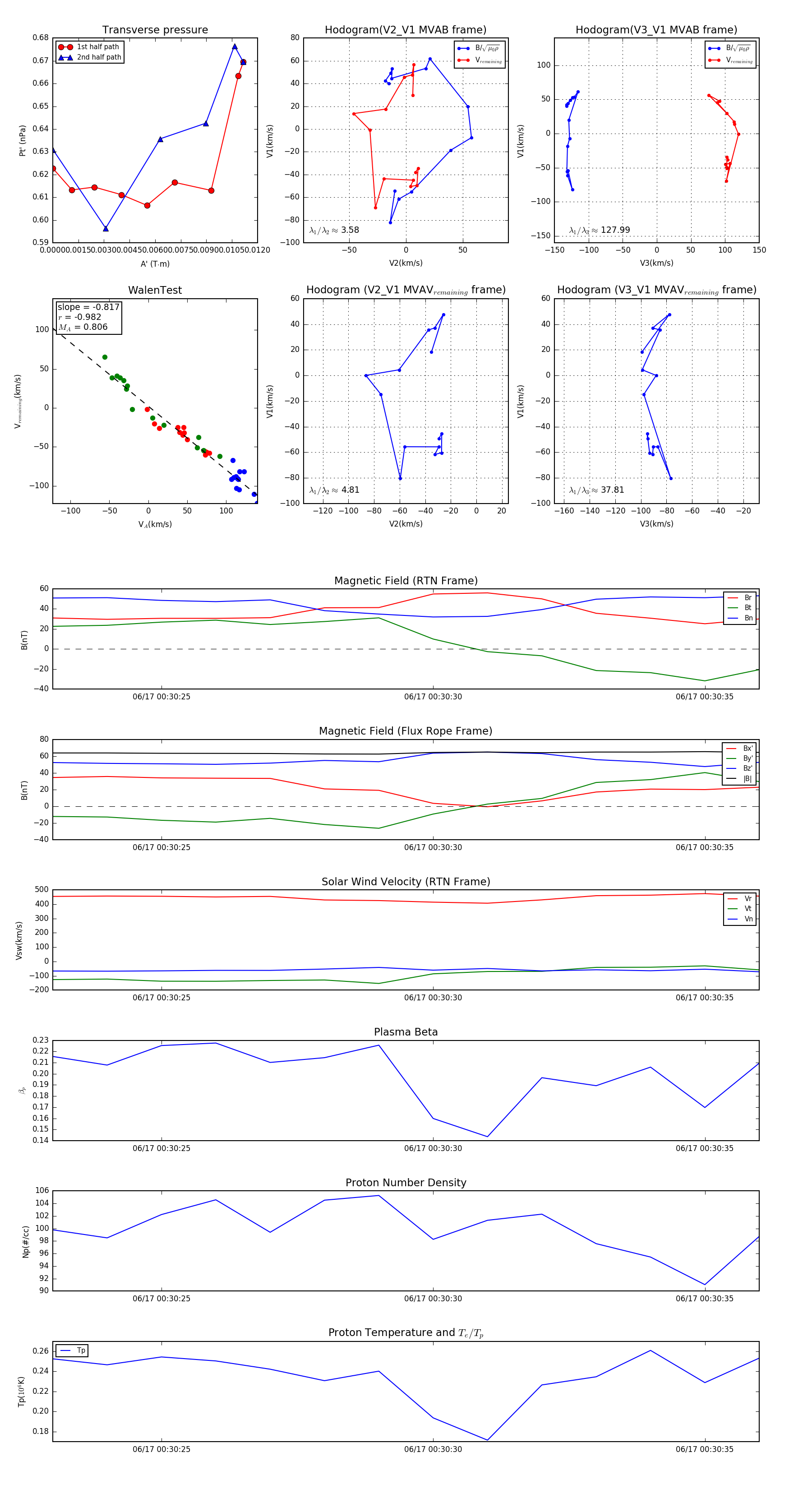
Flux Rope in 2023

Flux Rope Event 2023-06-17 00:30:23 ~ 2023-06-17 00:30:36 (14 seconds)


plot