HOME   LIST
‹–   –›

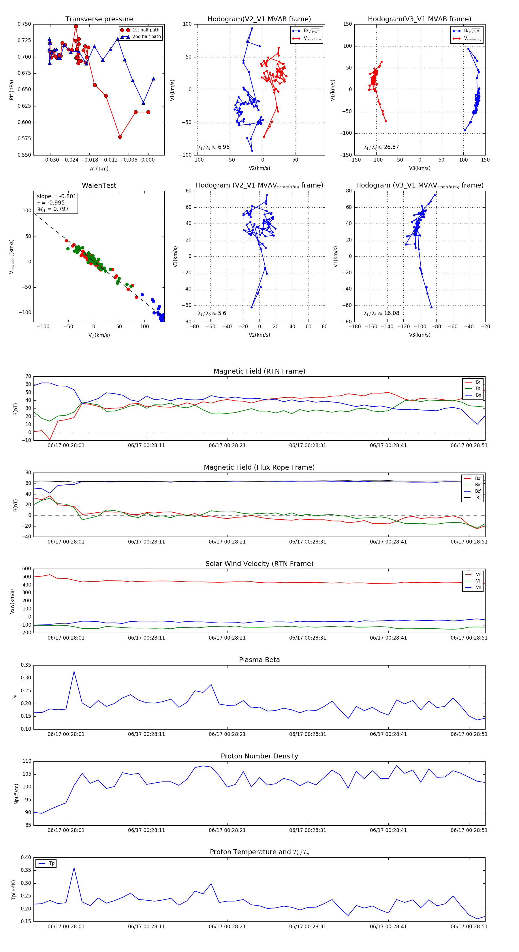
Flux Rope in 2023

Flux Rope Event 2023-06-17 00:27:57 ~ 2023-06-17 00:28:53 (57 seconds)


plot