HOME   LIST
‹–   –›

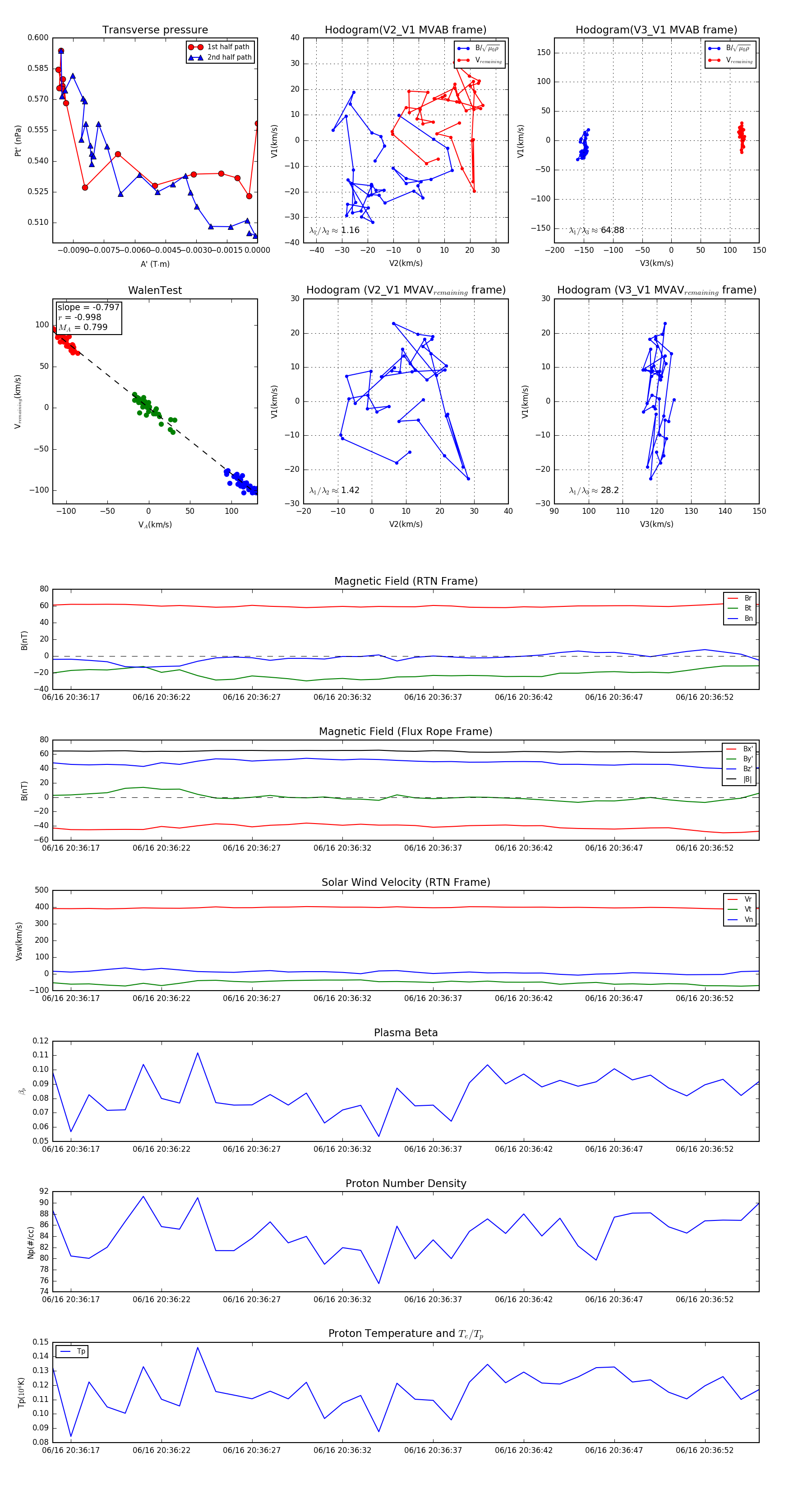
Flux Rope in 2023

Flux Rope Event 2023-06-16 20:36:16 ~ 2023-06-16 20:36:55 (40 seconds)


plot