HOME   LIST
‹–   –›

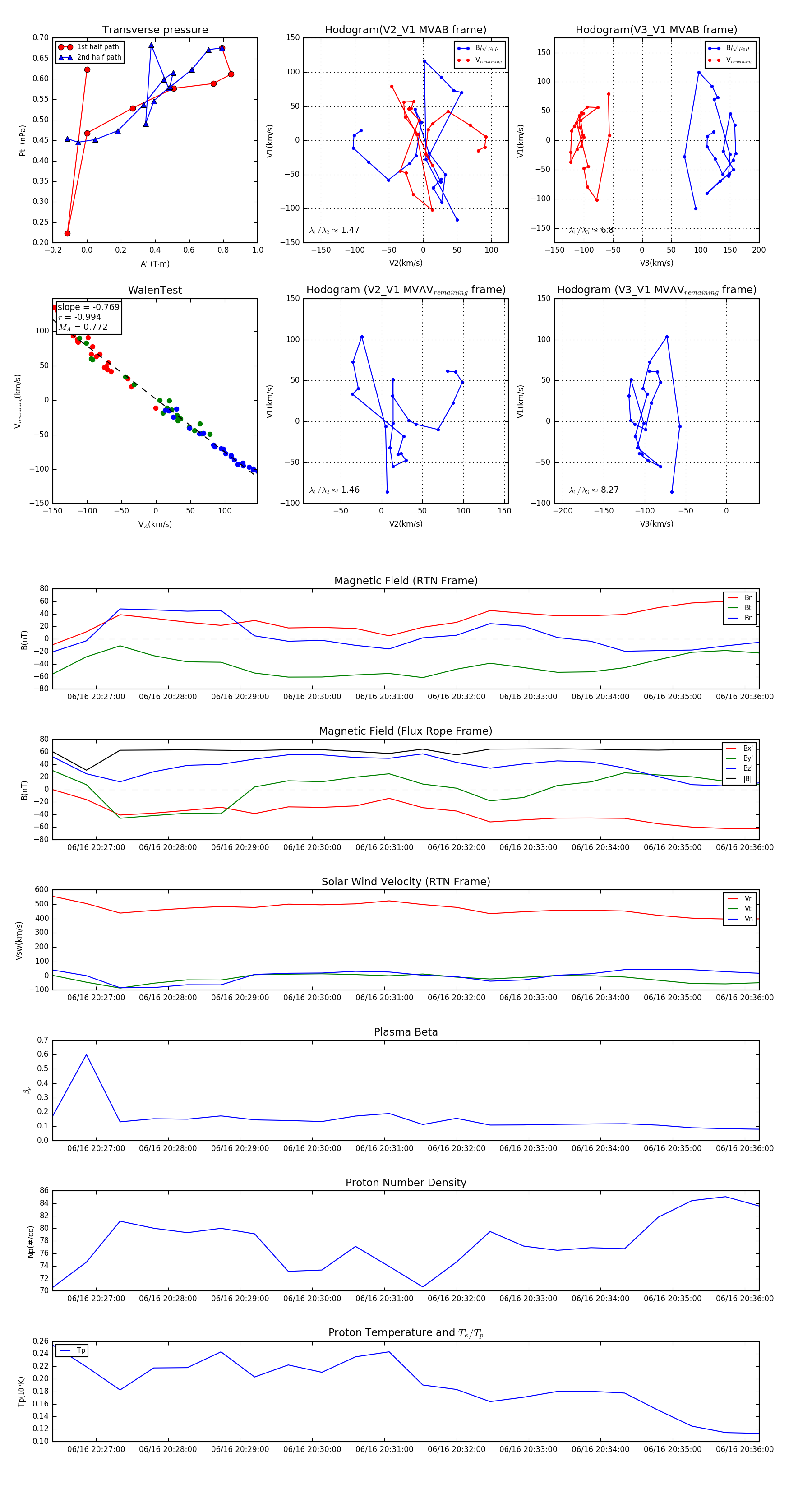
Flux Rope in 2023

Flux Rope Event 2023-06-16 20:26:24 ~ 2023-06-16 20:36:12 (589 seconds)


plot