HOME   LIST
‹–   –›

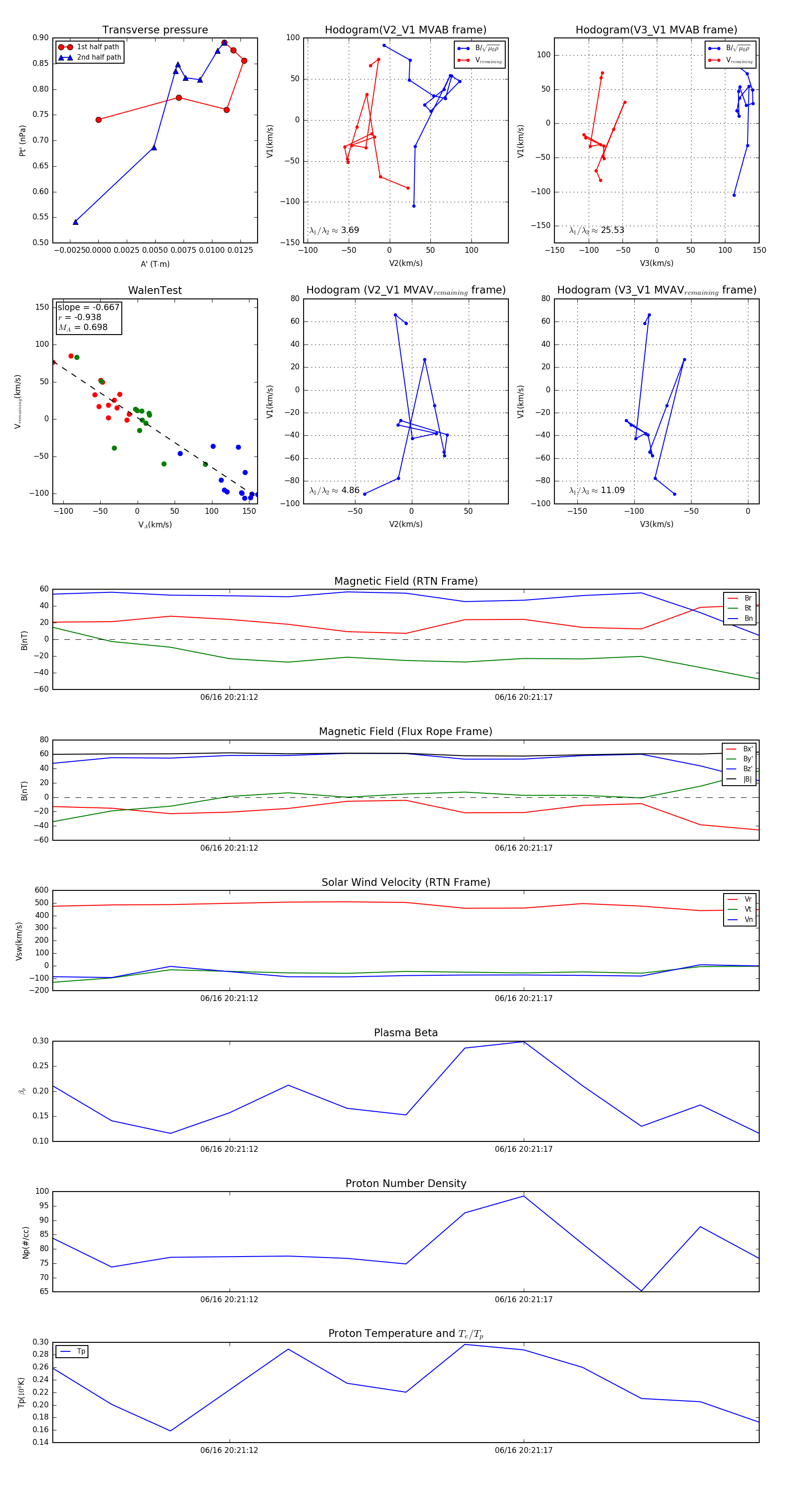
Flux Rope in 2023

Flux Rope Event 2023-06-16 20:21:09 ~ 2023-06-16 20:21:21 (13 seconds)


plot