HOME   LIST
‹–   –›

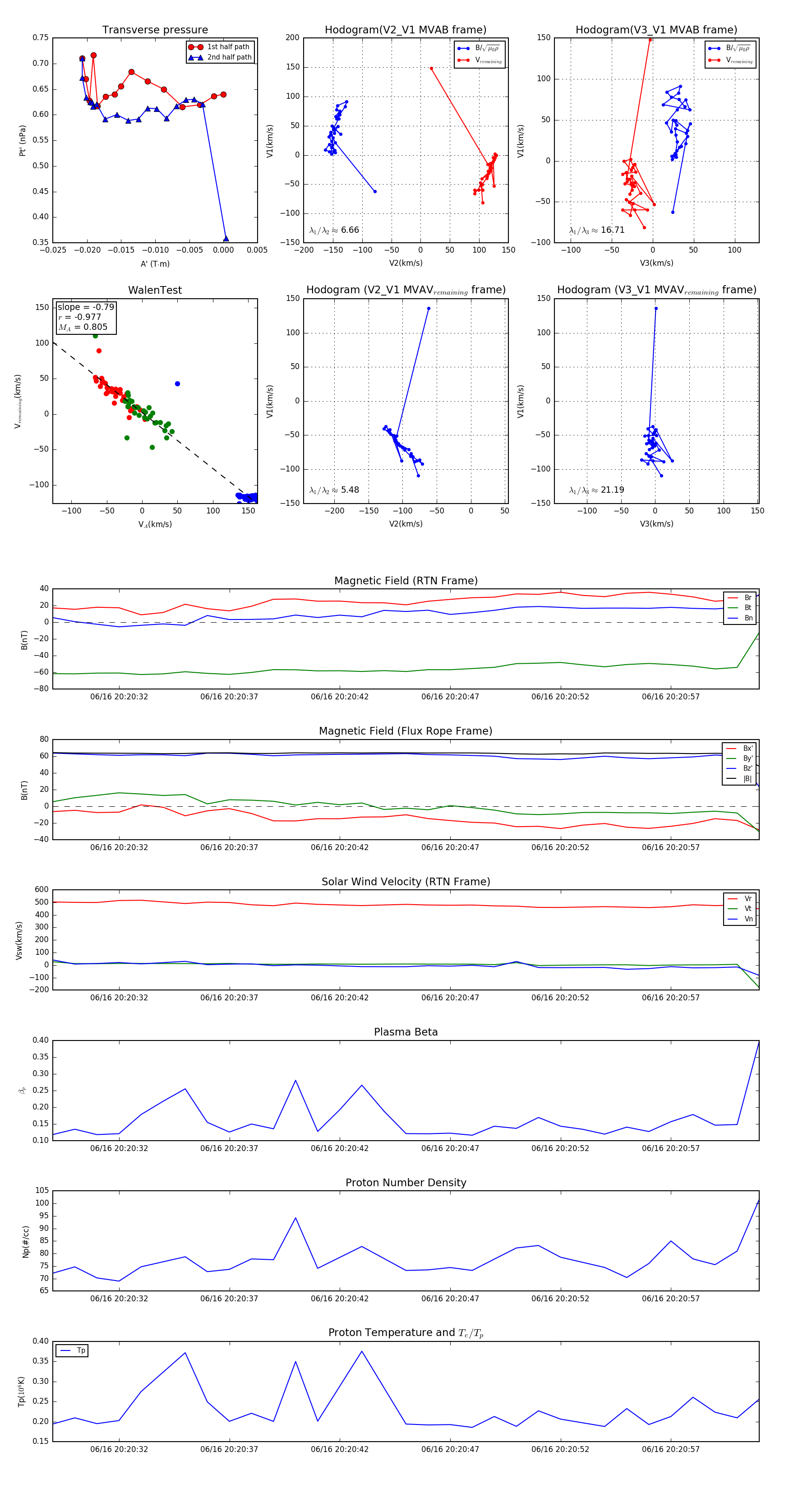
Flux Rope in 2023

Flux Rope Event 2023-06-16 20:20:29 ~ 2023-06-16 20:21:01 (33 seconds)


plot