HOME   LIST
‹–   –›

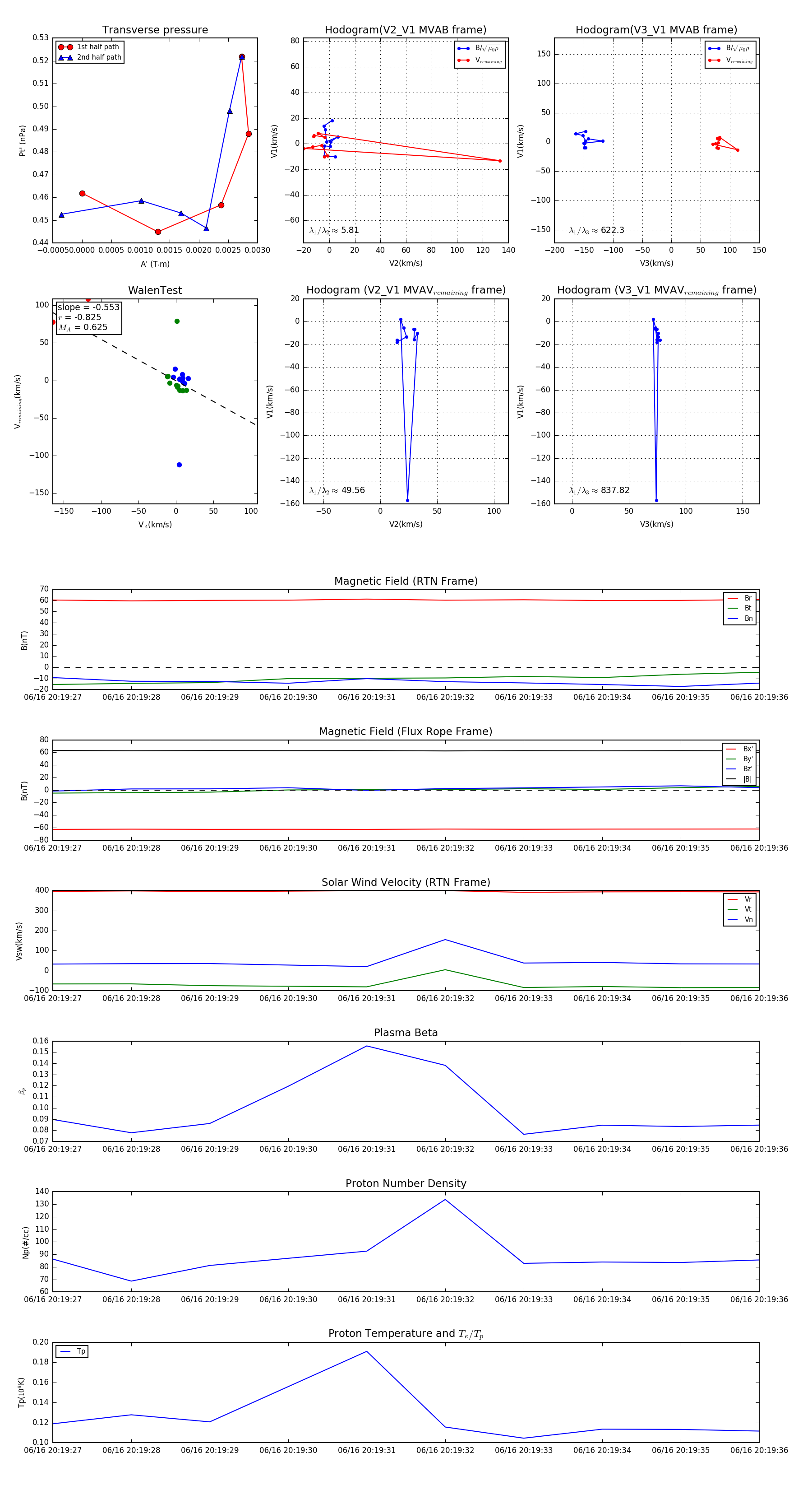
Flux Rope in 2023

Flux Rope Event 2023-06-16 20:19:27 ~ 2023-06-16 20:19:36 (10 seconds)


plot