HOME   LIST
‹–   –›

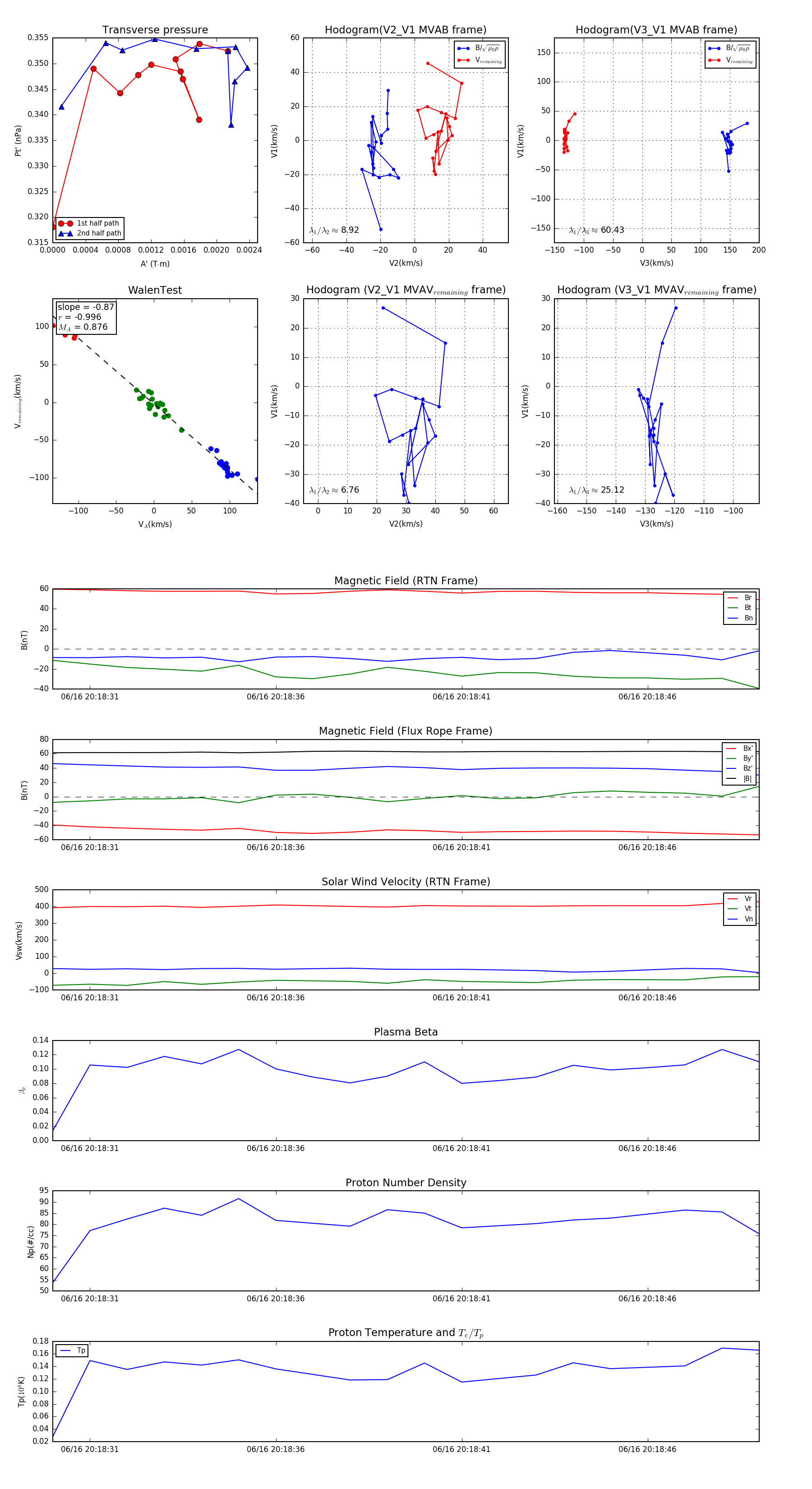
Flux Rope in 2023

Flux Rope Event 2023-06-16 20:18:30 ~ 2023-06-16 20:18:49 (20 seconds)


plot