HOME   LIST
‹–   –›

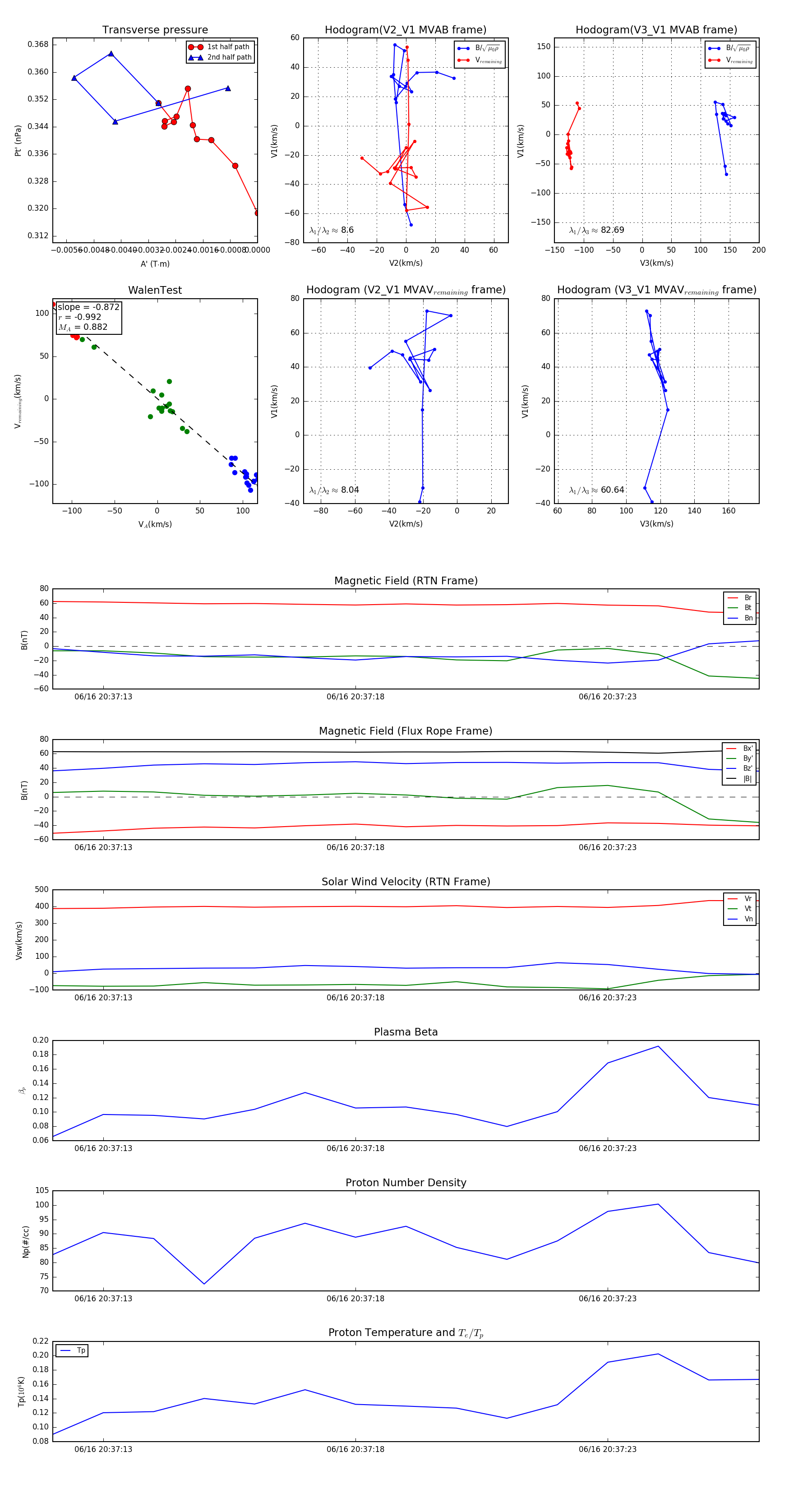
Flux Rope in 2023

Flux Rope Event 2023-06-16 20:37:12 ~ 2023-06-16 20:37:26 (15 seconds)


plot