HOME   LIST
‹–   –›

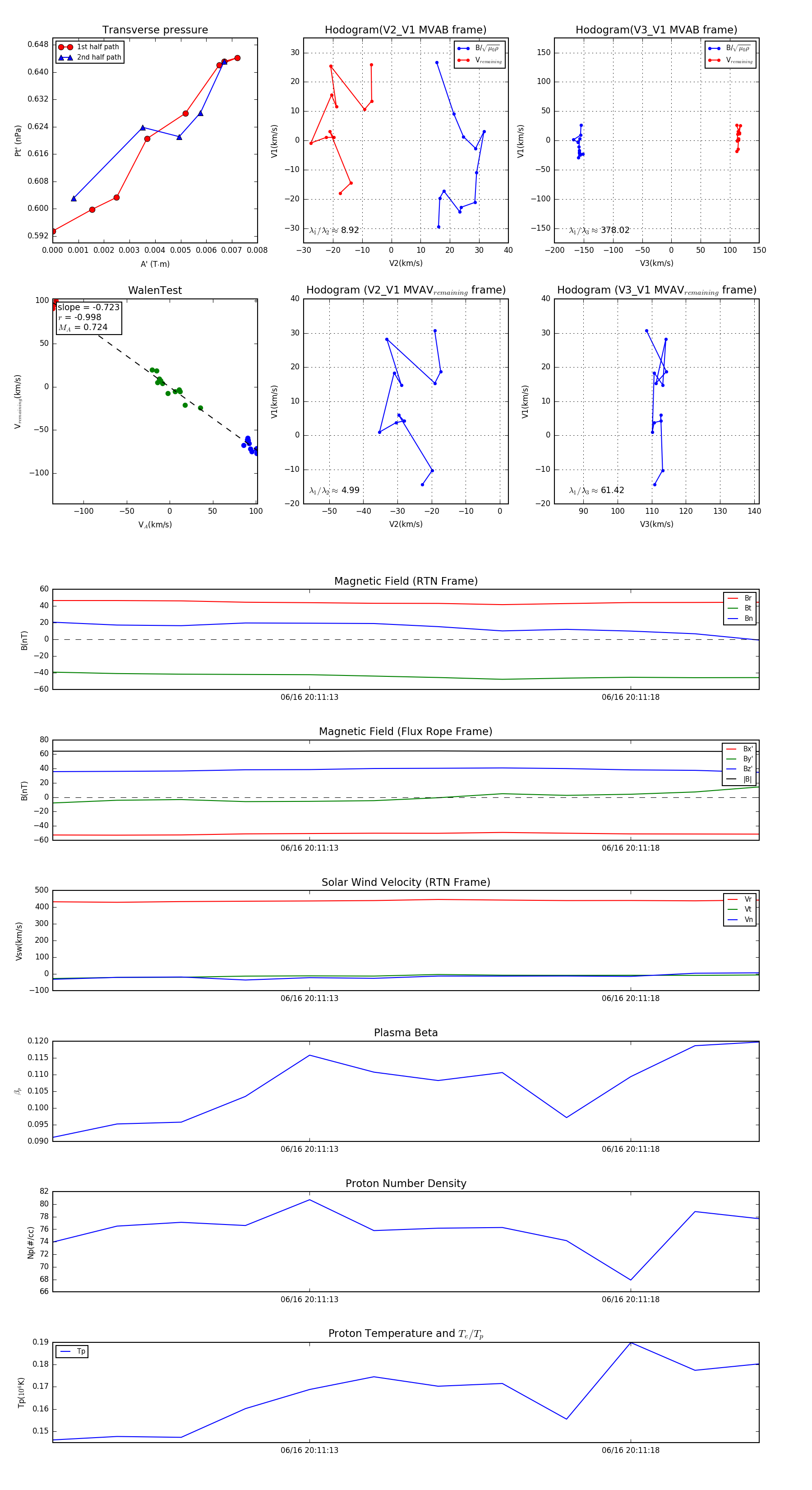
Flux Rope in 2023

Flux Rope Event 2023-06-16 20:11:09 ~ 2023-06-16 20:11:20 (12 seconds)


plot