HOME   LIST
‹–   –›

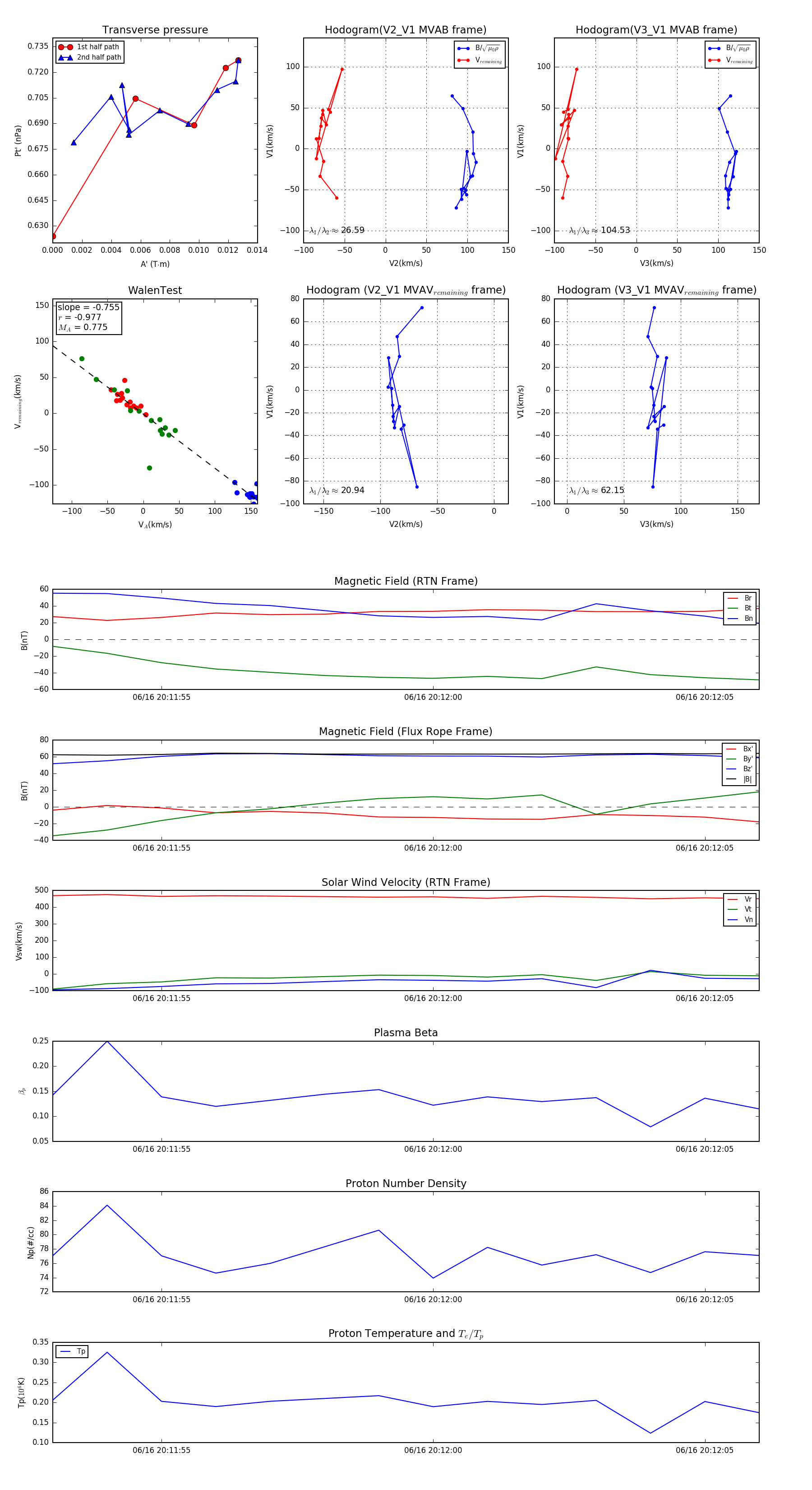
Flux Rope in 2023

Flux Rope Event 2023-06-16 20:11:53 ~ 2023-06-16 20:12:06 (14 seconds)


plot