HOME   LIST
‹–   –›

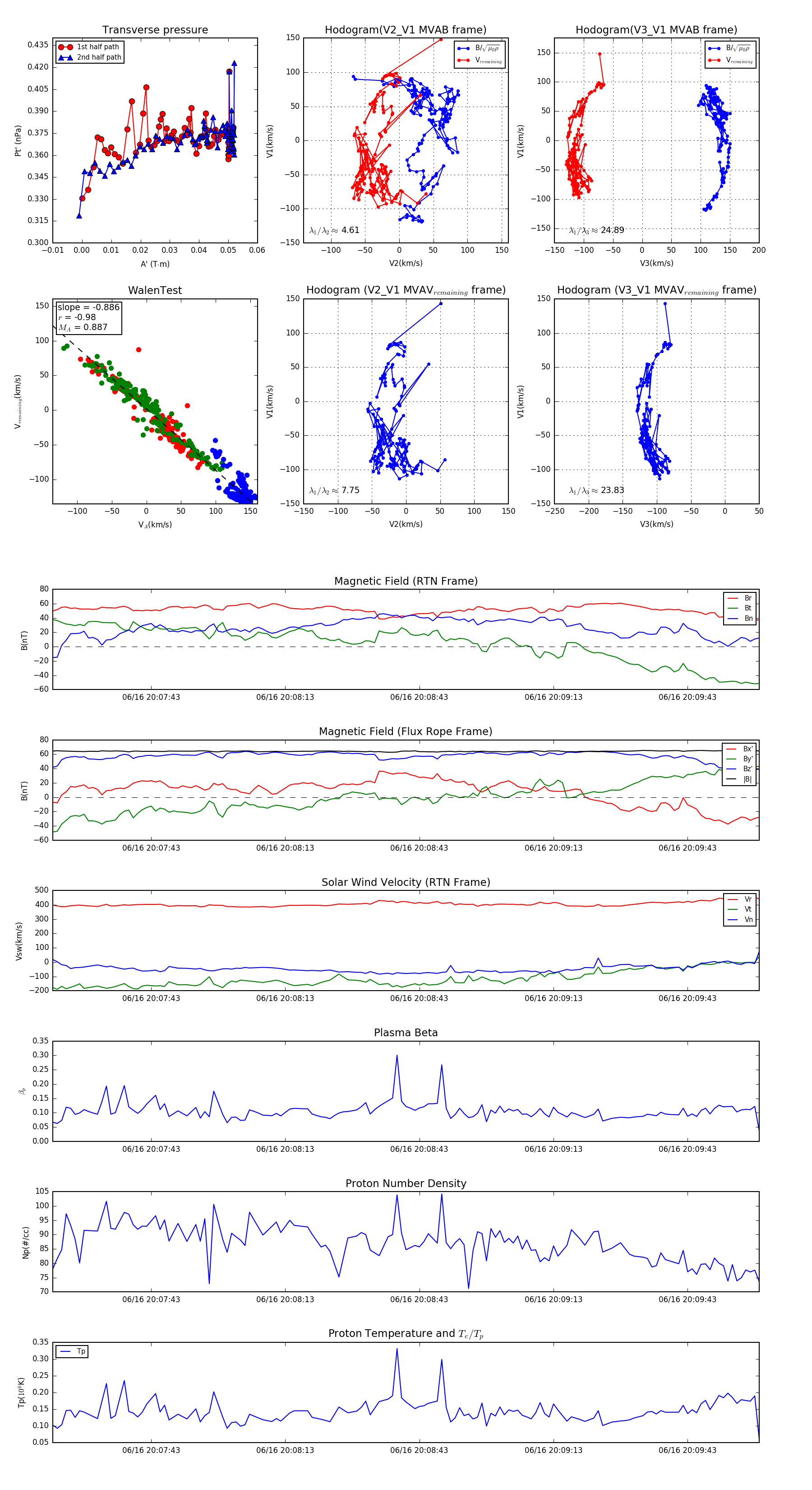
Flux Rope in 2023

Flux Rope Event 2023-06-16 20:07:21 ~ 2023-06-16 20:09:59 (159 seconds)


plot