HOME   LIST
‹–   –›

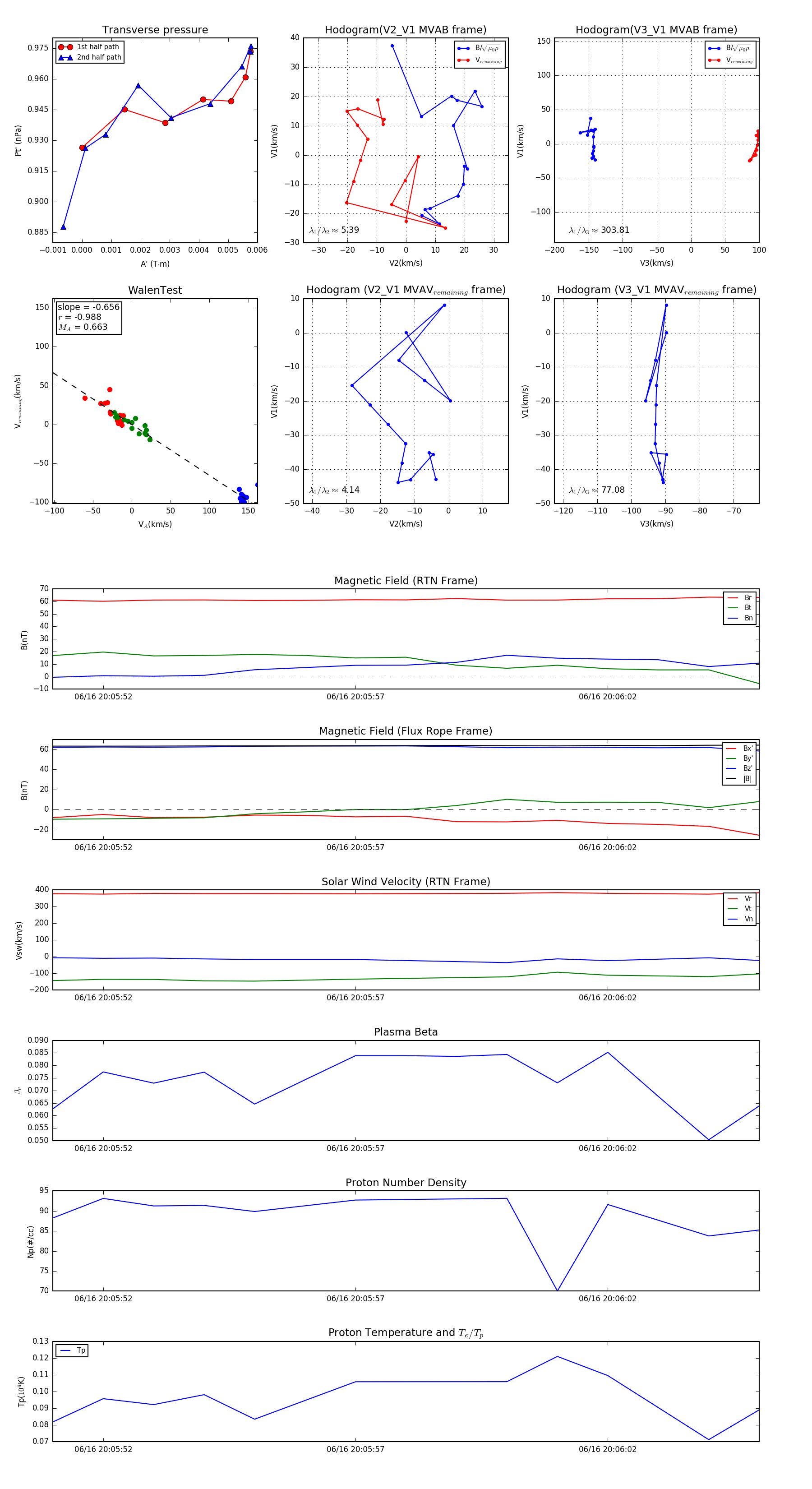
Flux Rope in 2023

Flux Rope Event 2023-06-16 20:05:51 ~ 2023-06-16 20:06:05 (15 seconds)


plot