HOME   LIST
‹–   –›

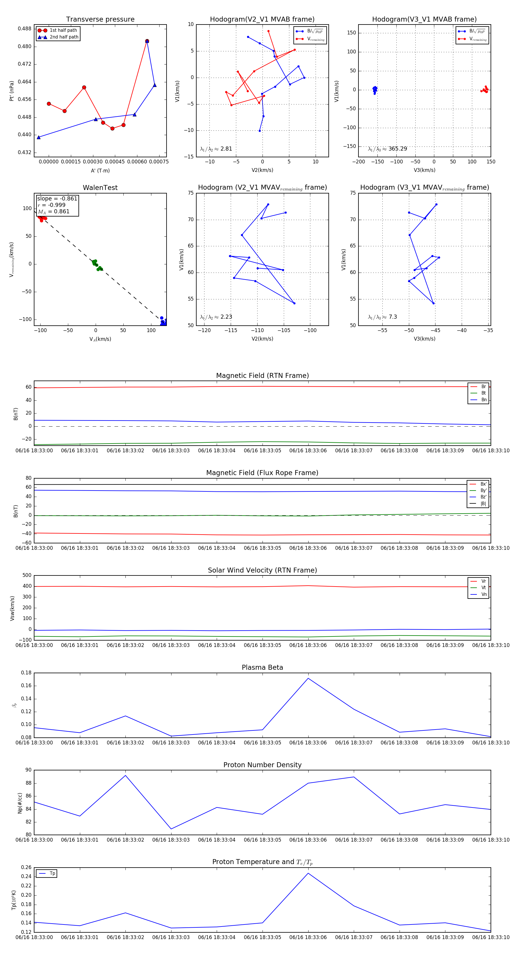
Flux Rope in 2023

Flux Rope Event 2023-06-16 18:33:00 ~ 2023-06-16 18:33:10 (11 seconds)


plot