HOME   LIST
‹–   –›

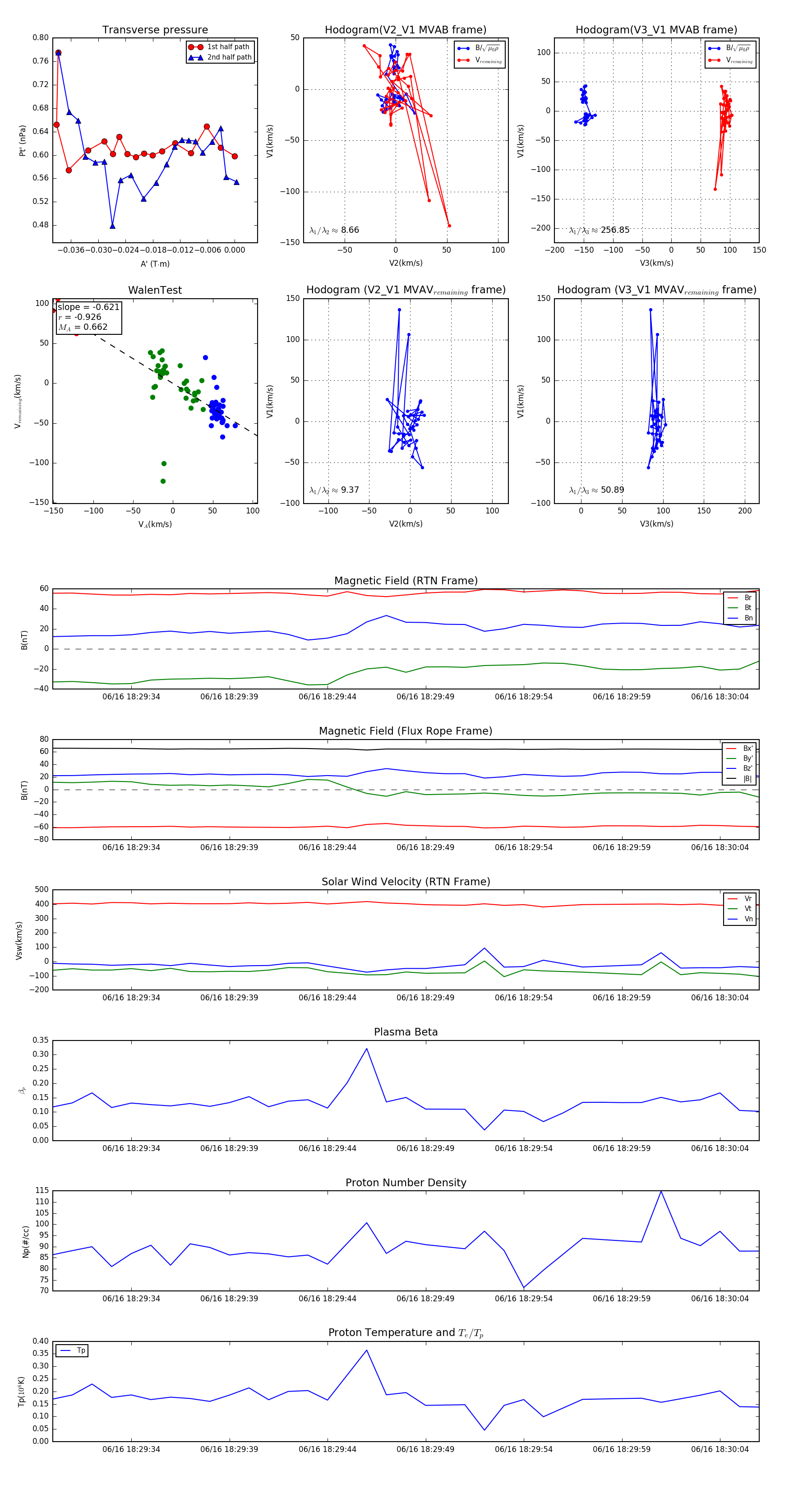
Flux Rope in 2023

Flux Rope Event 2023-06-16 18:29:30 ~ 2023-06-16 18:30:06 (37 seconds)


plot