HOME   LIST
‹–   –›

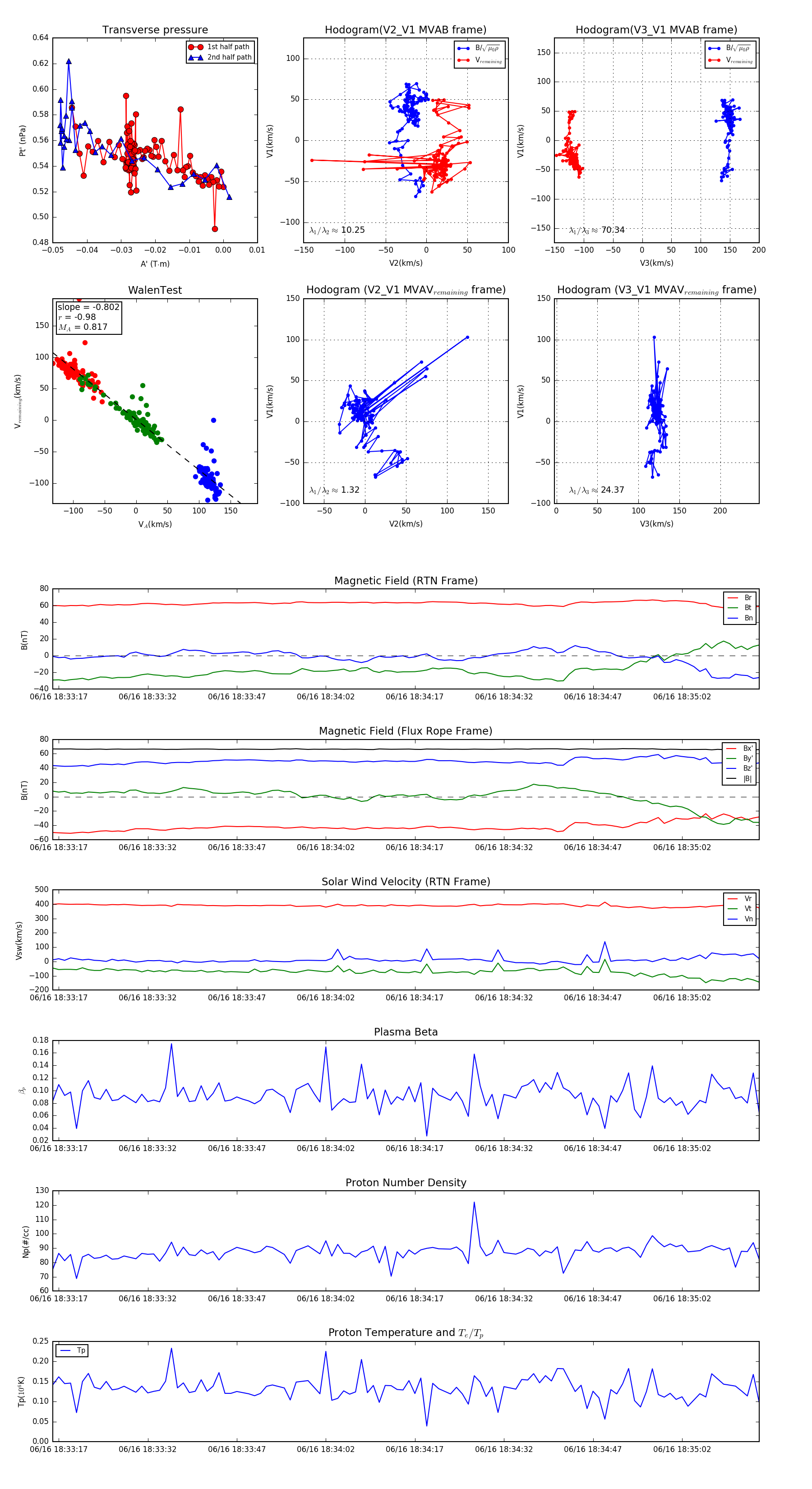
Flux Rope in 2023

Flux Rope Event 2023-06-16 18:33:16 ~ 2023-06-16 18:35:15 (120 seconds)


plot