HOME   LIST
‹–   –›

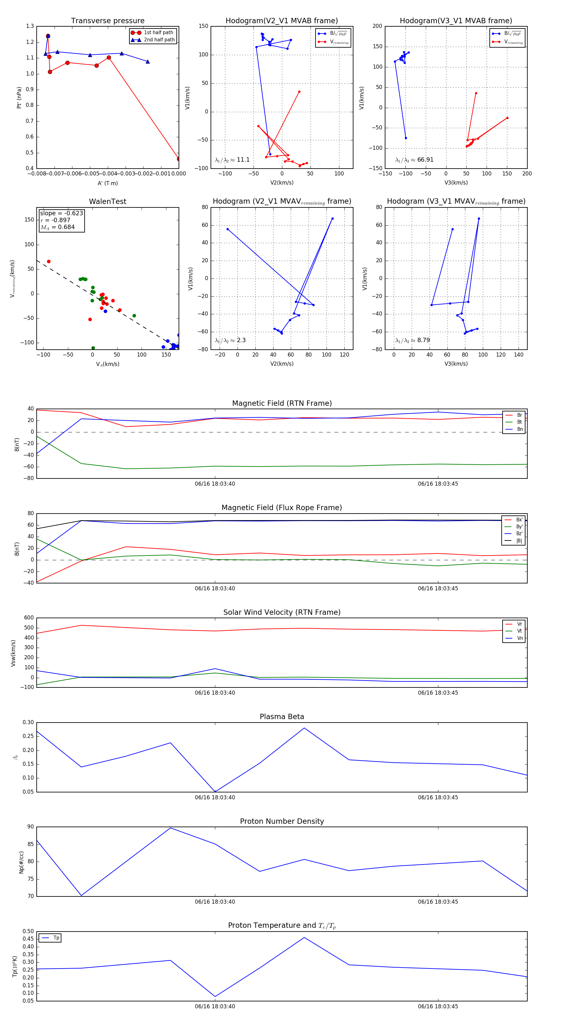
Flux Rope in 2023

Flux Rope Event 2023-06-16 18:03:36 ~ 2023-06-16 18:03:47 (12 seconds)


plot