HOME   LIST
‹–   –›

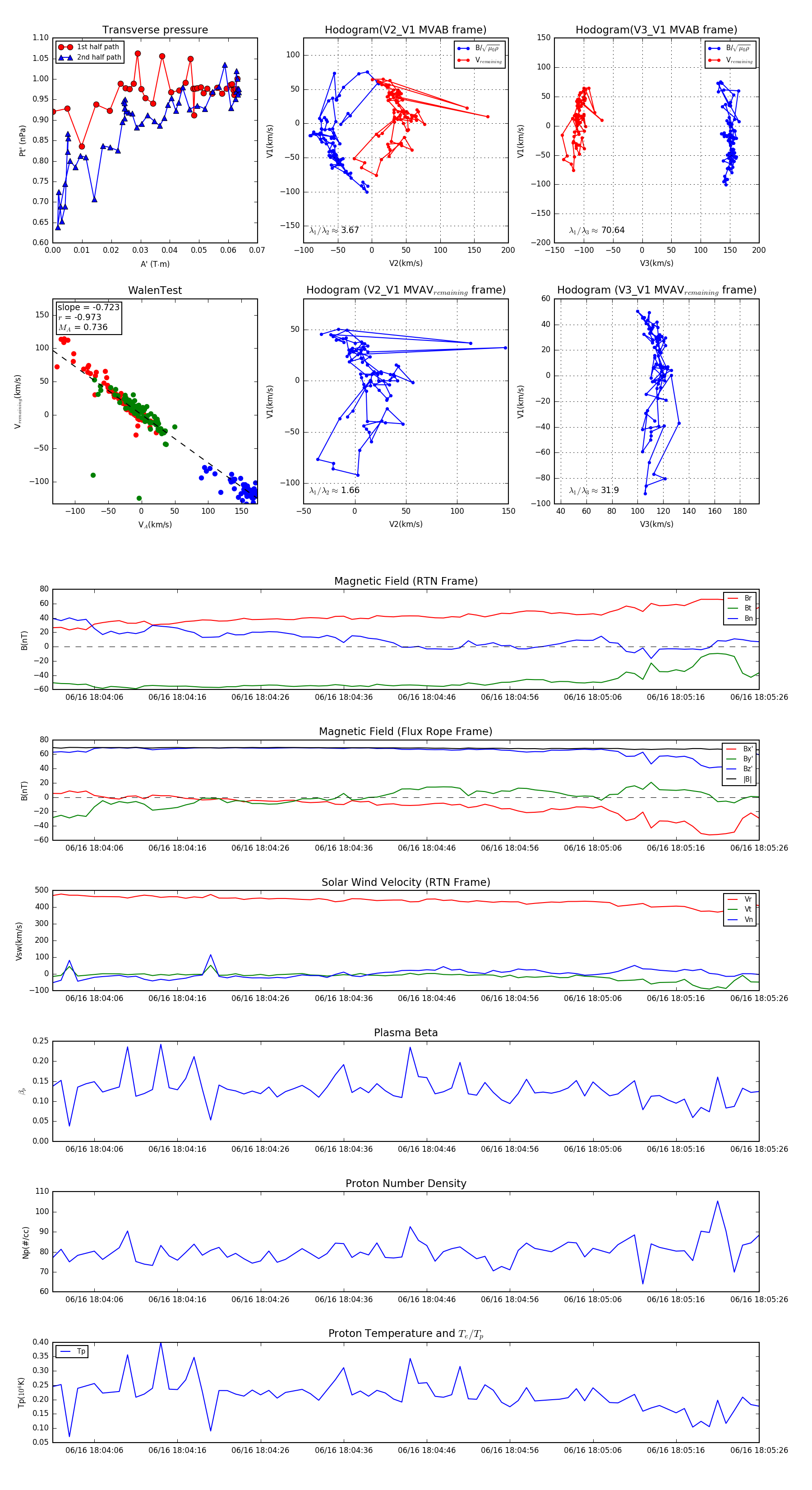
Flux Rope in 2023

Flux Rope Event 2023-06-16 18:04:01 ~ 2023-06-16 18:05:26 (86 seconds)


plot