HOME   LIST
‹–   –›

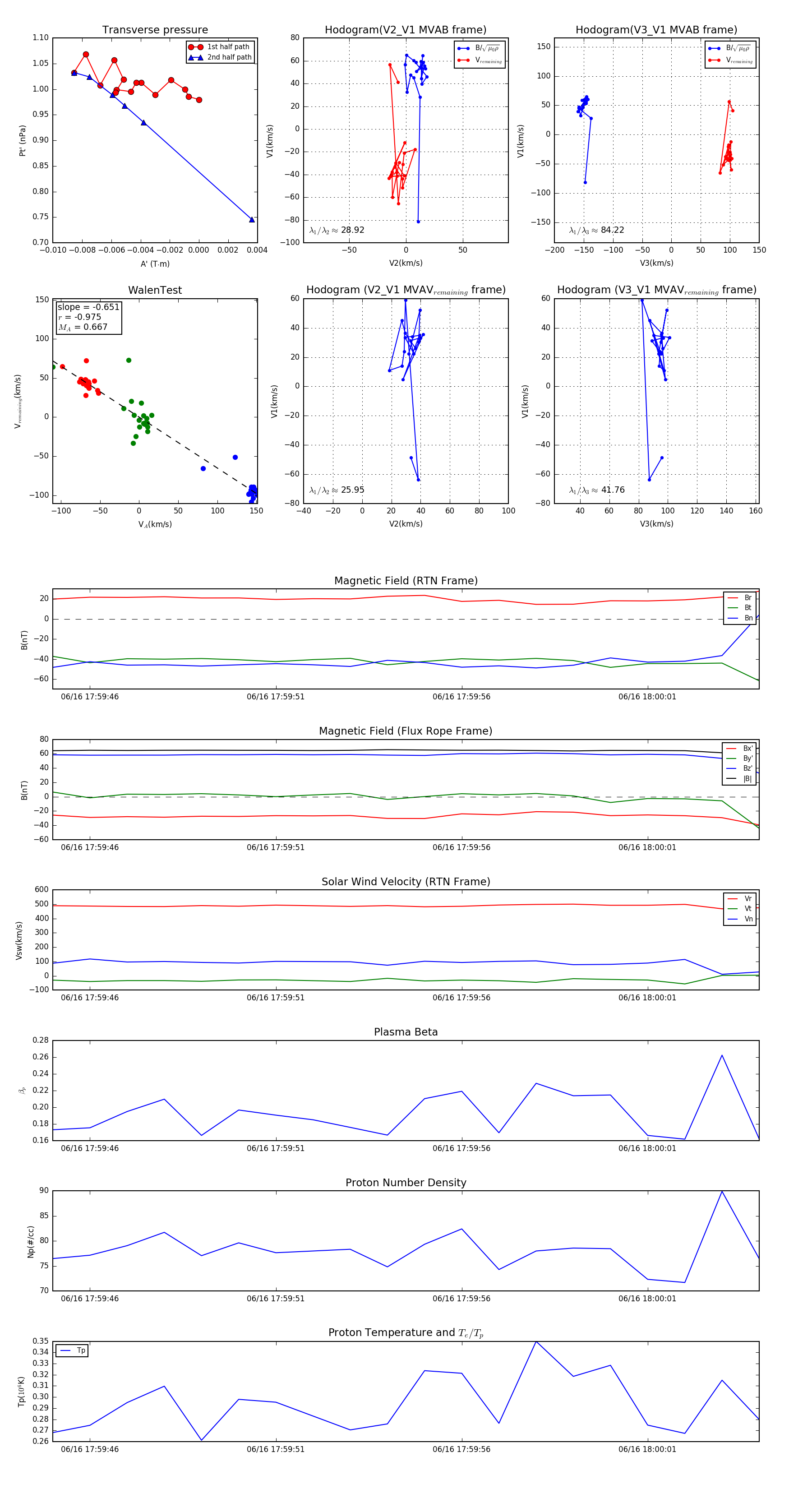
Flux Rope in 2023

Flux Rope Event 2023-06-16 17:59:45 ~ 2023-06-16 18:00:04 (20 seconds)


plot