HOME   LIST
‹–   –›

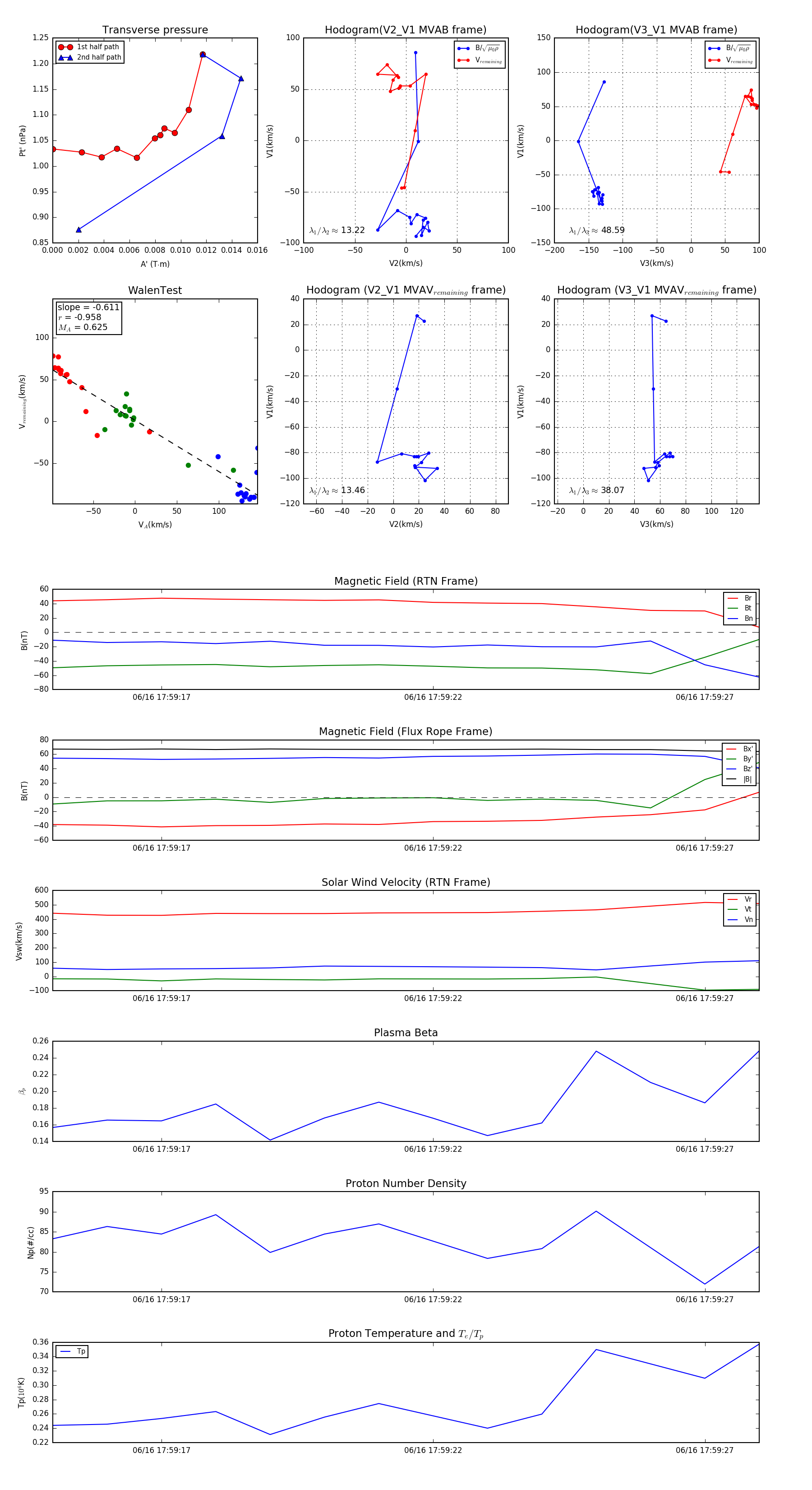
Flux Rope in 2023

Flux Rope Event 2023-06-16 17:59:15 ~ 2023-06-16 17:59:28 (14 seconds)


plot