HOME   LIST
‹–   –›

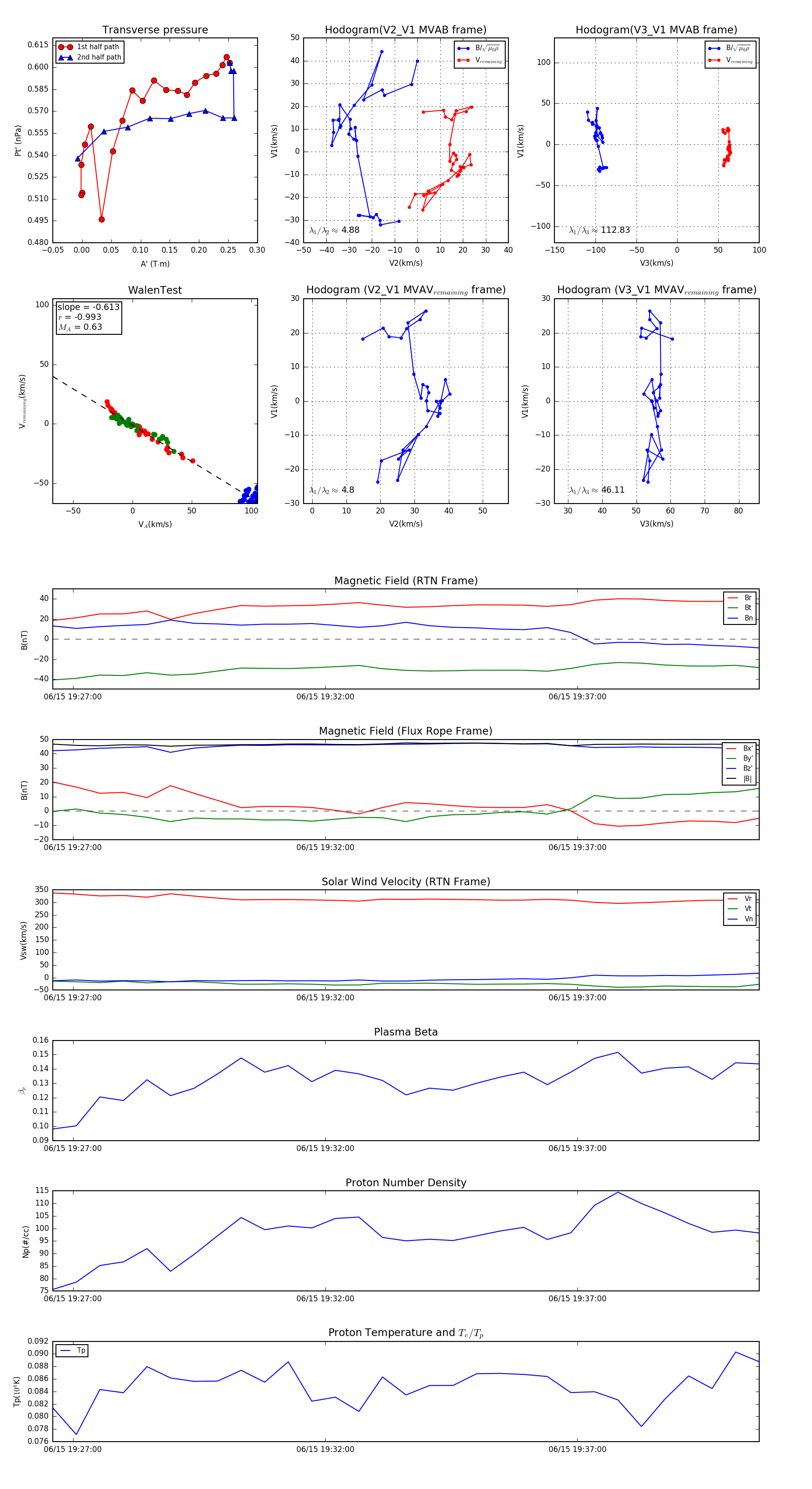
Flux Rope in 2023

Flux Rope Event 2023-06-15 19:26:36 ~ 2023-06-15 19:40:36 (841 seconds)


plot