HOME   LIST
‹–   –›

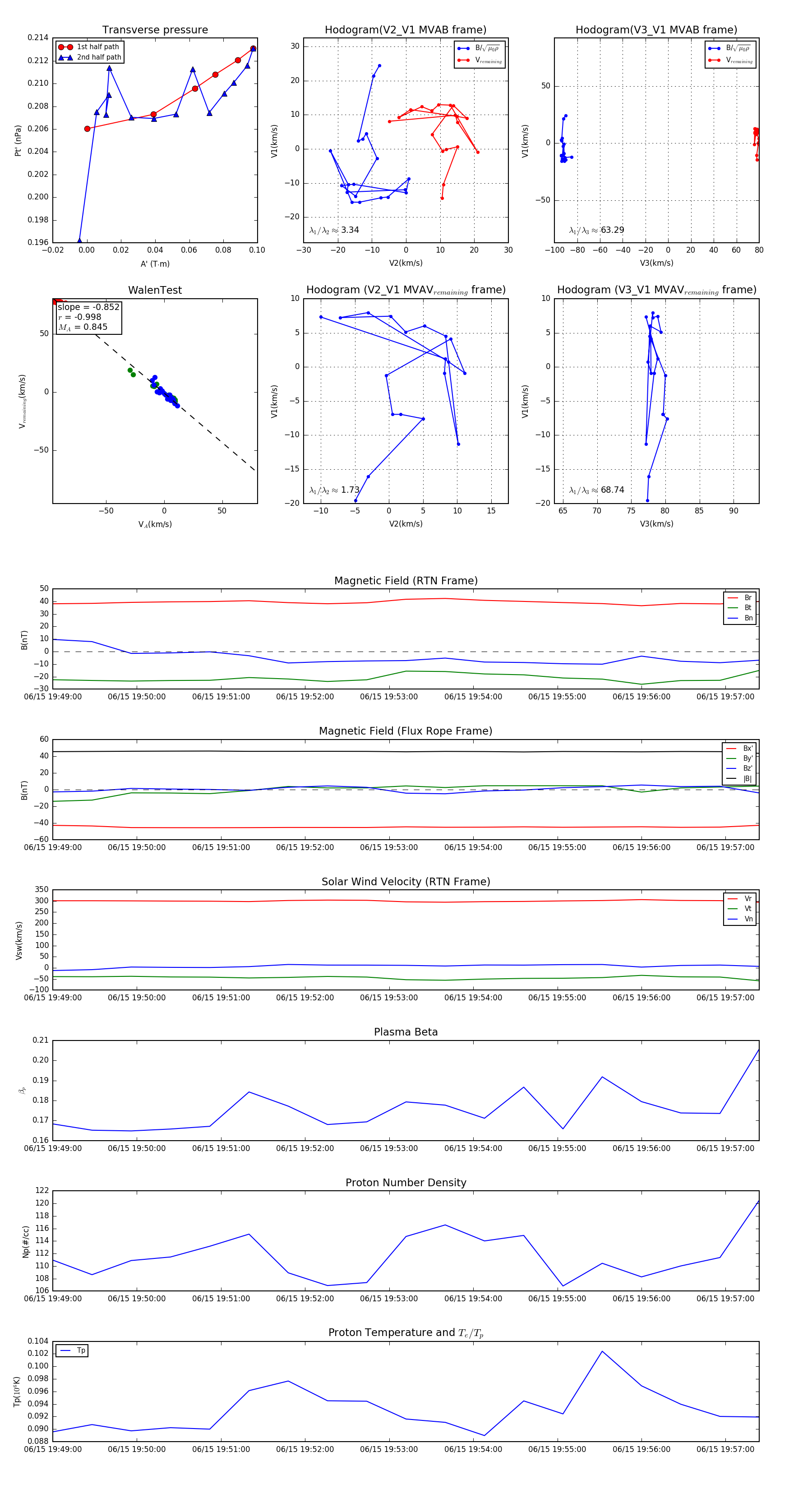
Flux Rope in 2023

Flux Rope Event 2023-06-15 19:49:00 ~ 2023-06-15 19:57:24 (505 seconds)


plot