HOME   LIST
‹–   –›

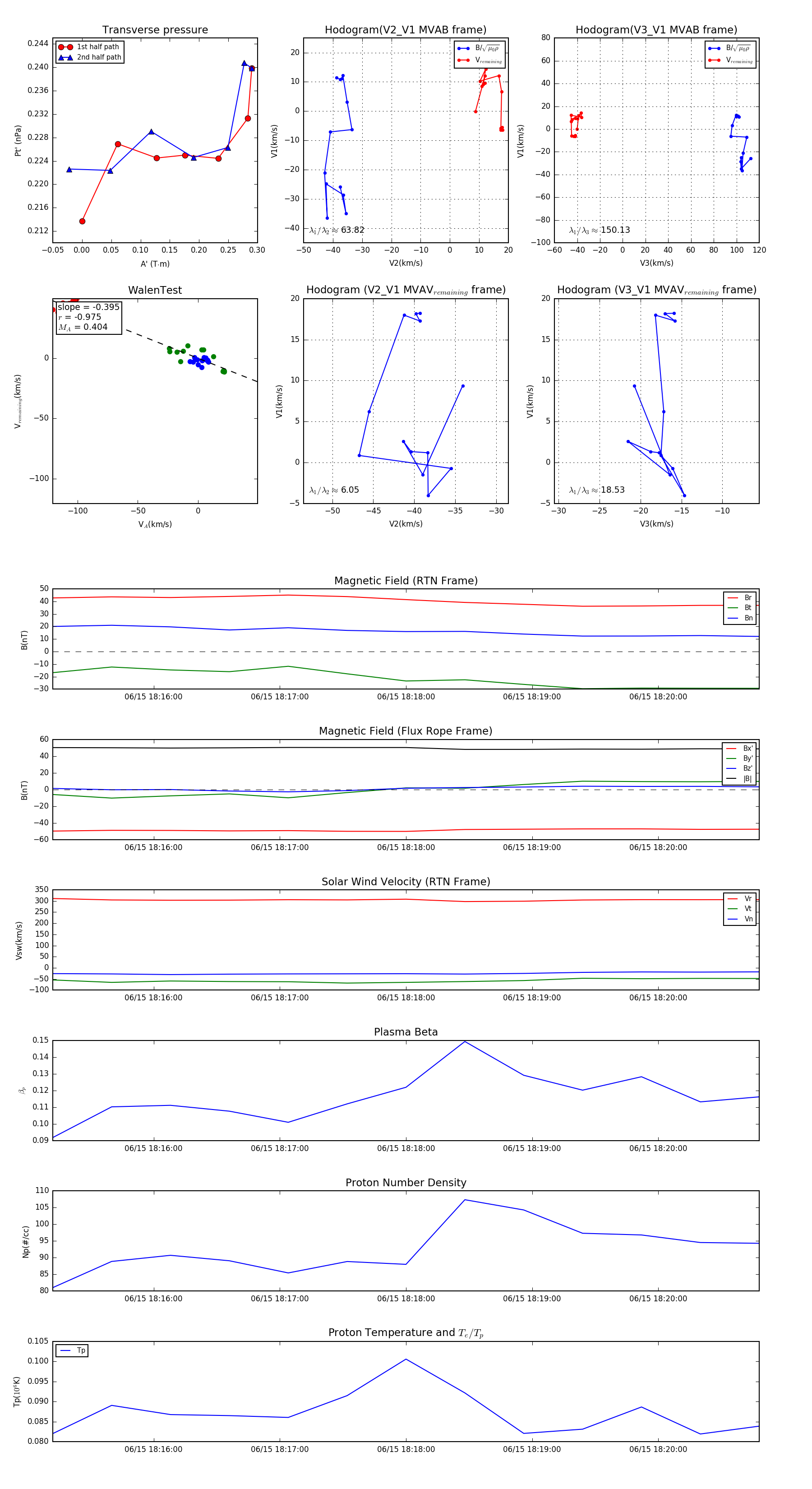
Flux Rope in 2023

Flux Rope Event 2023-06-15 18:15:12 ~ 2023-06-15 18:20:48 (337 seconds)


plot