HOME   LIST
‹–   –›

Flux Rope in 2023

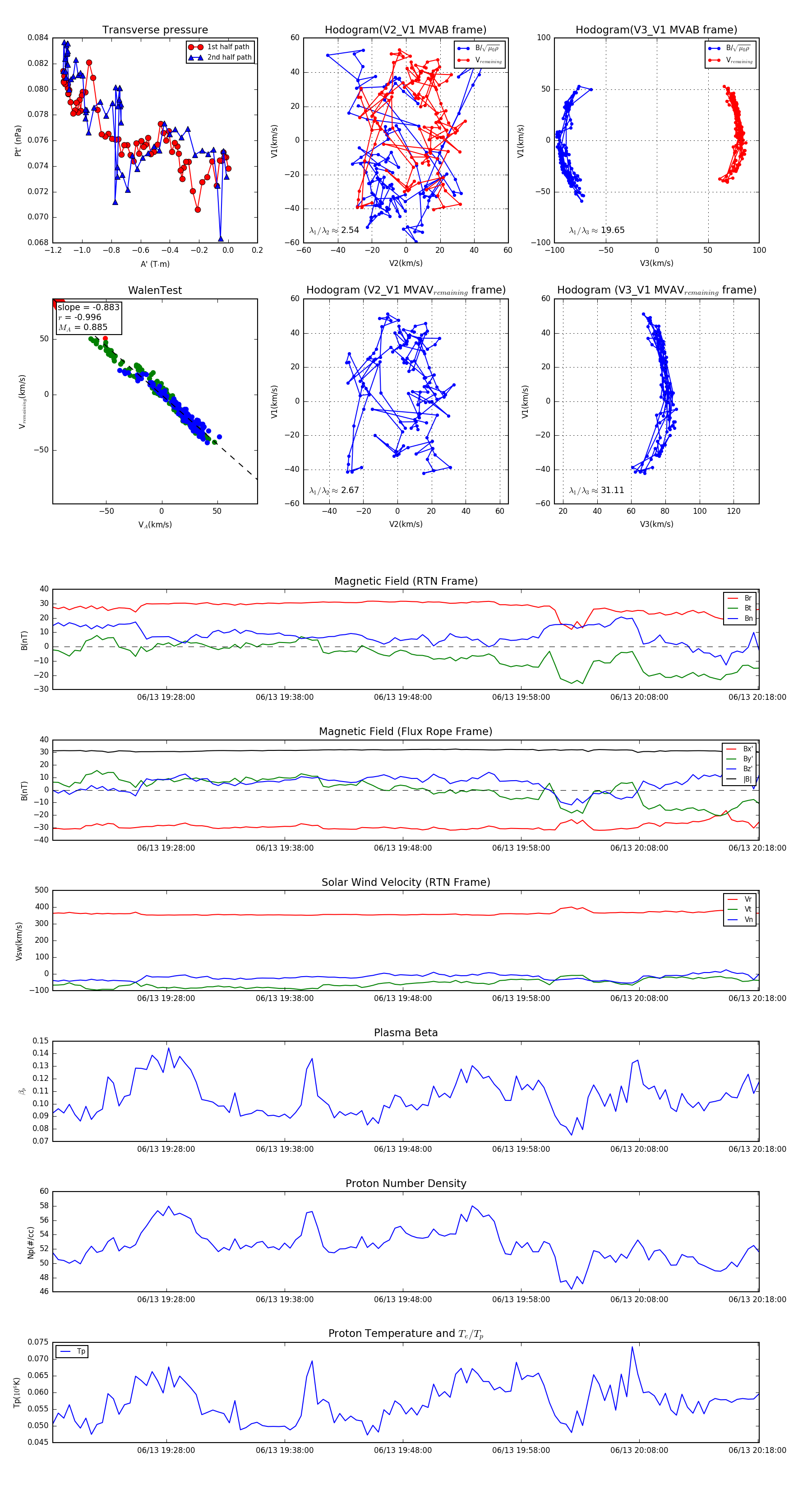
Flux Rope Event 2023-06-13 19:18:24 ~ 2023-06-13 20:18:08 (3585 seconds)


plot