HOME   LIST
‹–   –›

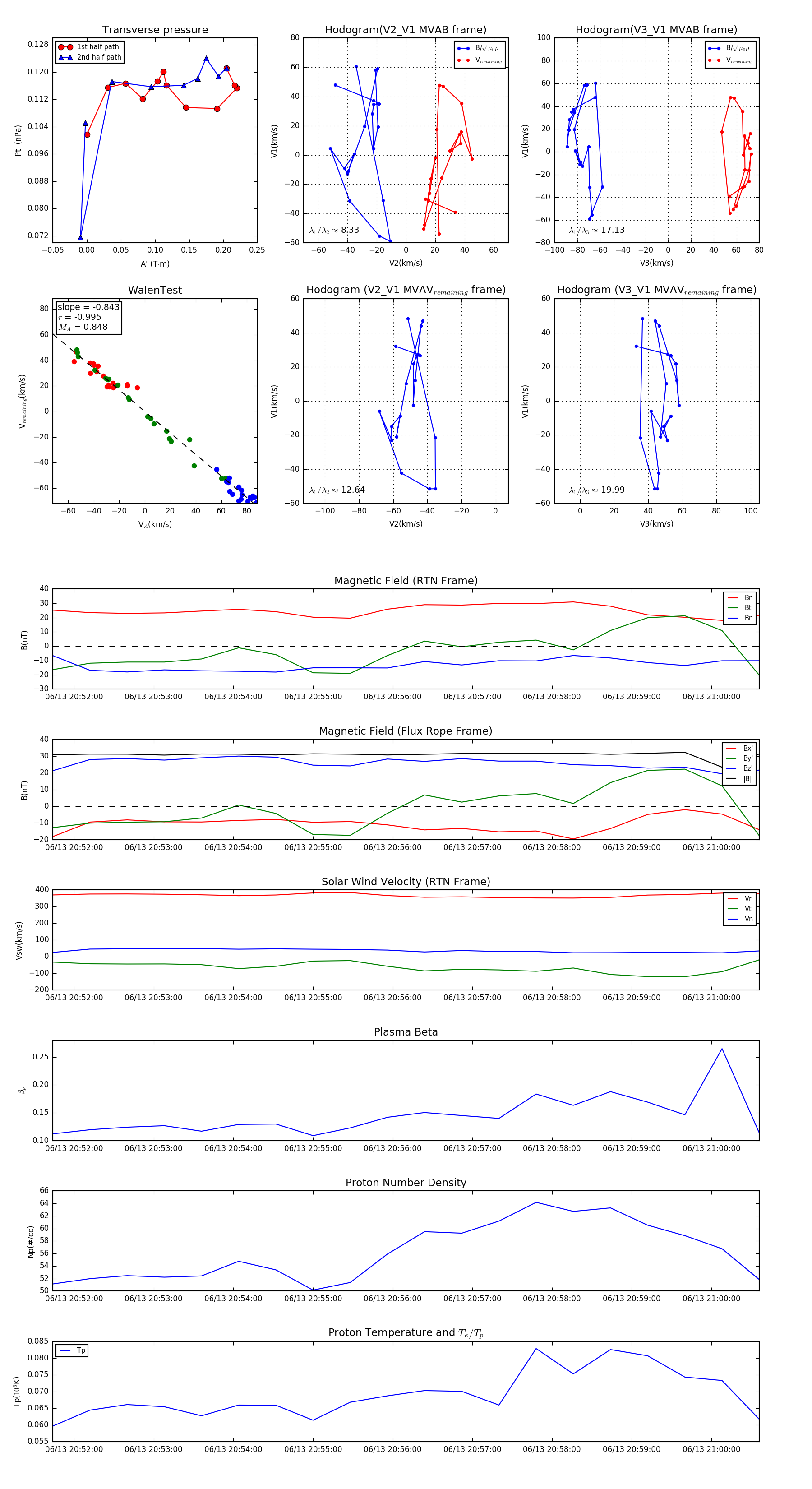
Flux Rope in 2023

Flux Rope Event 2023-06-13 20:51:44 ~ 2023-06-13 21:00:36 (533 seconds)


plot