HOME   LIST
‹–   –›

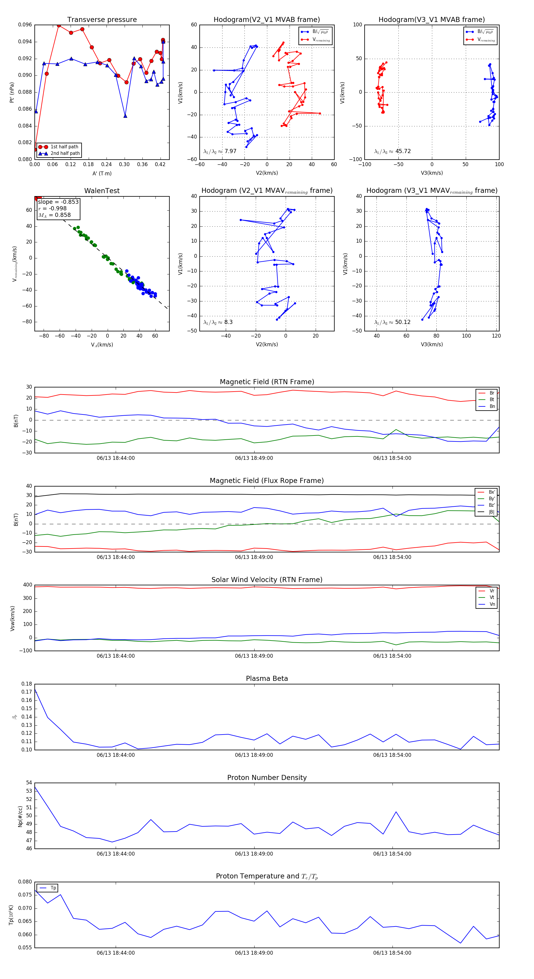
Flux Rope in 2023

Flux Rope Event 2023-06-13 18:41:04 ~ 2023-06-13 18:57:52 (1009 seconds)


plot