HOME   LIST
‹–   –›

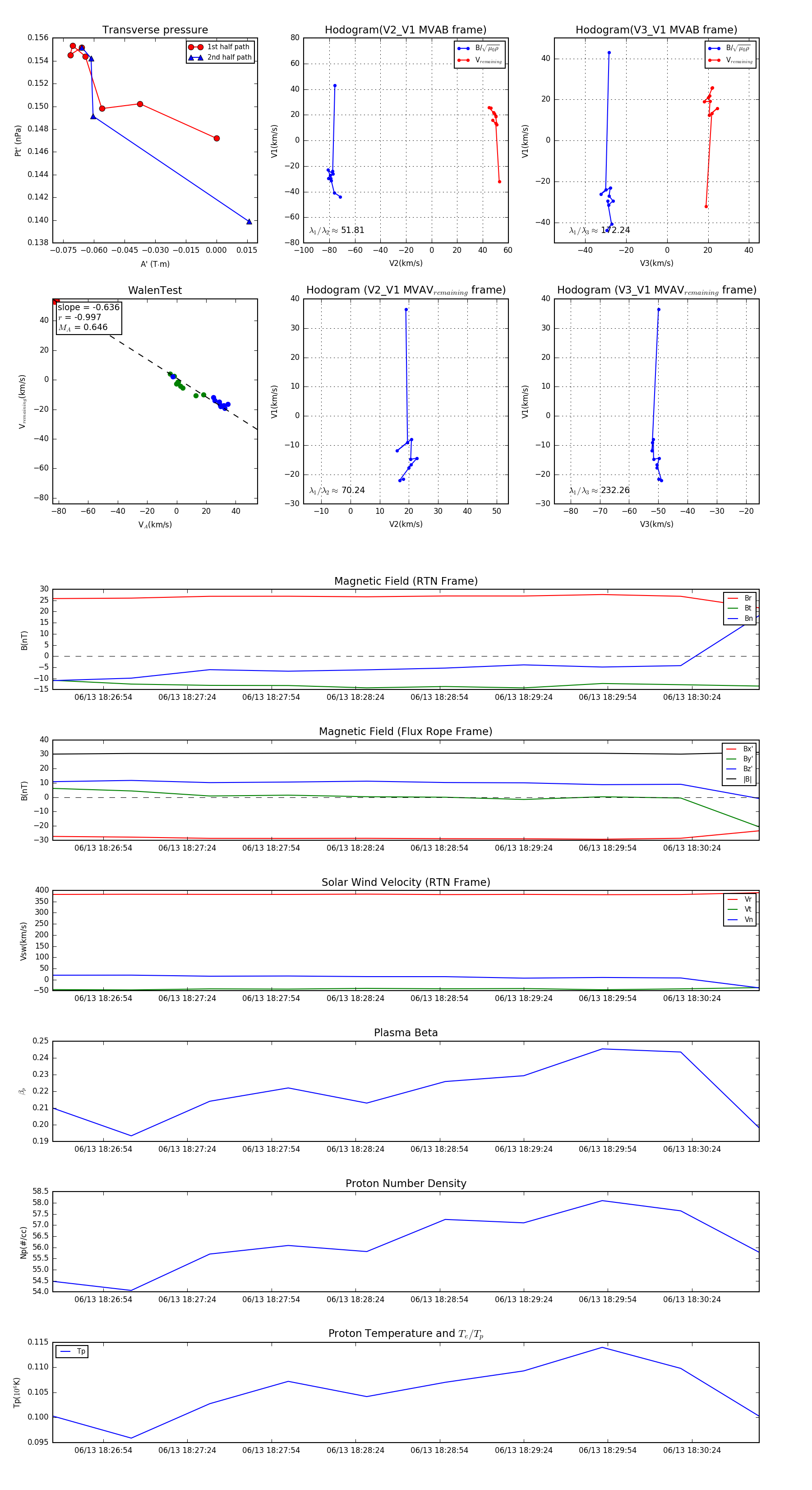
Flux Rope in 2023

Flux Rope Event 2023-06-13 18:26:36 ~ 2023-06-13 18:30:48 (253 seconds)


plot