HOME   LIST
‹–   –›

Flux Rope in 2023

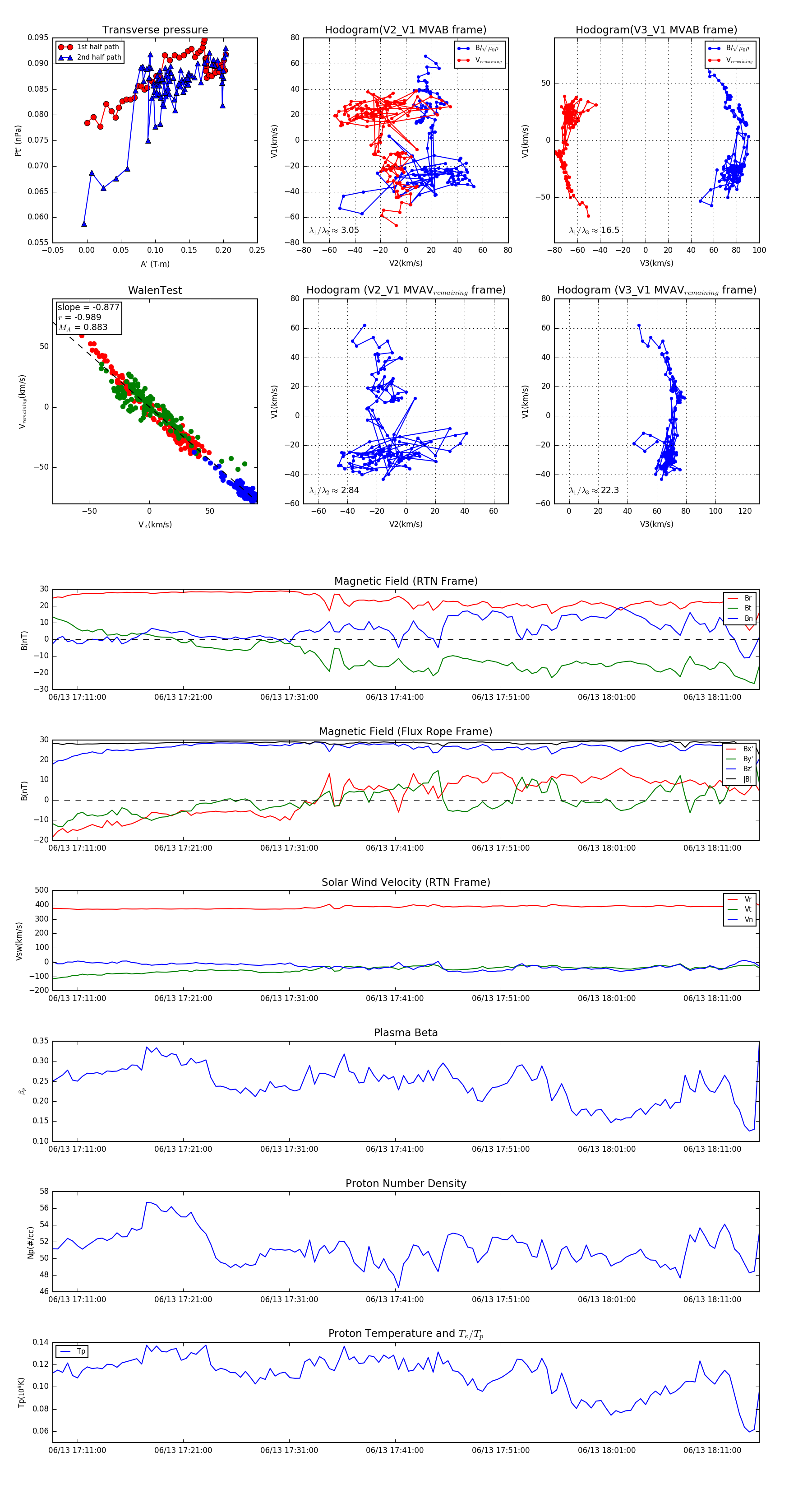
Flux Rope Event 2023-06-13 17:08:40 ~ 2023-06-13 18:15:24 (4005 seconds)


plot