HOME   LIST
‹–   –›

Flux Rope in 2023

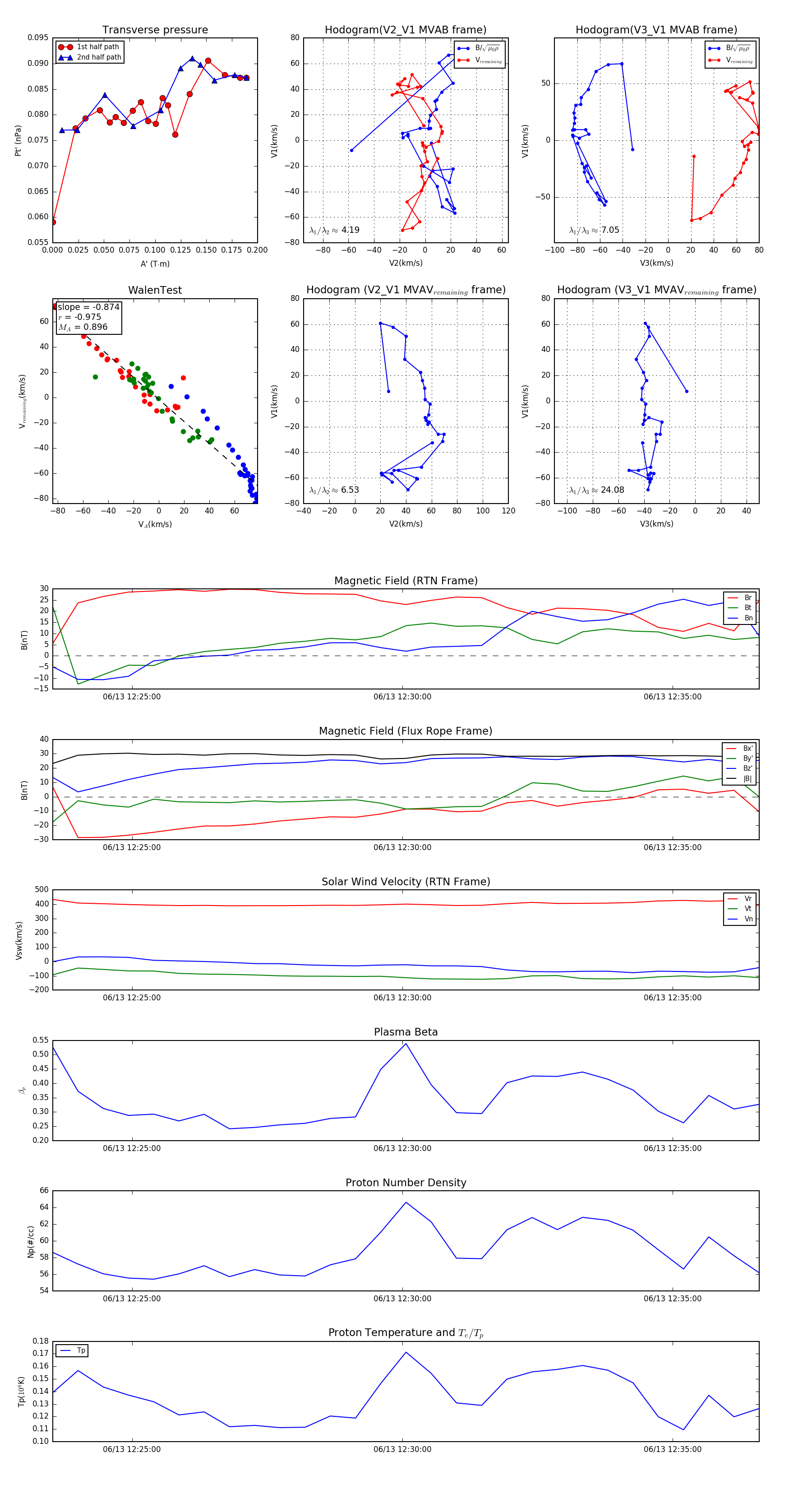
Flux Rope Event 2023-06-13 12:23:32 ~ 2023-06-13 12:36:36 (785 seconds)


plot