HOME   LIST
‹–   –›

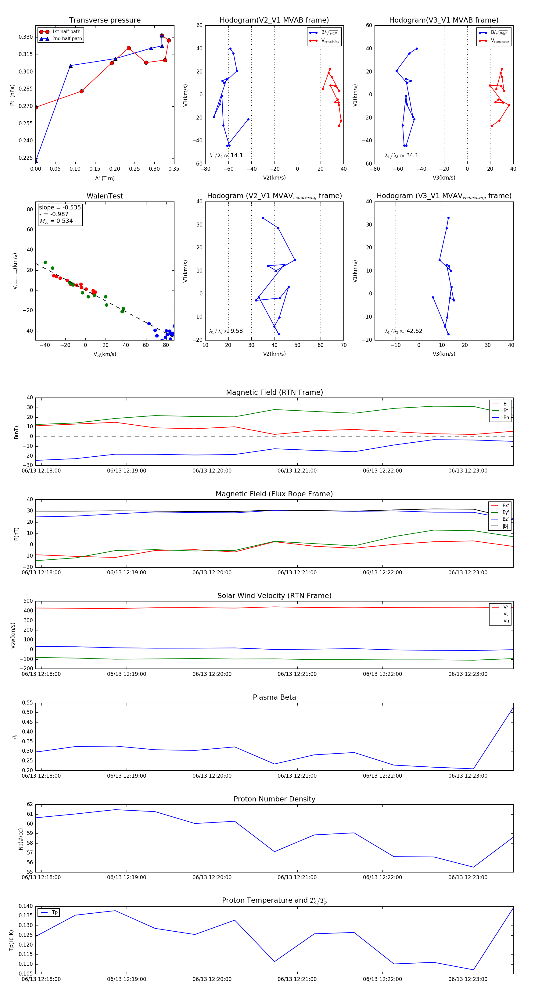
Flux Rope in 2023

Flux Rope Event 2023-06-13 12:17:56 ~ 2023-06-13 12:23:32 (337 seconds)


plot