HOME   LIST
‹–   –›

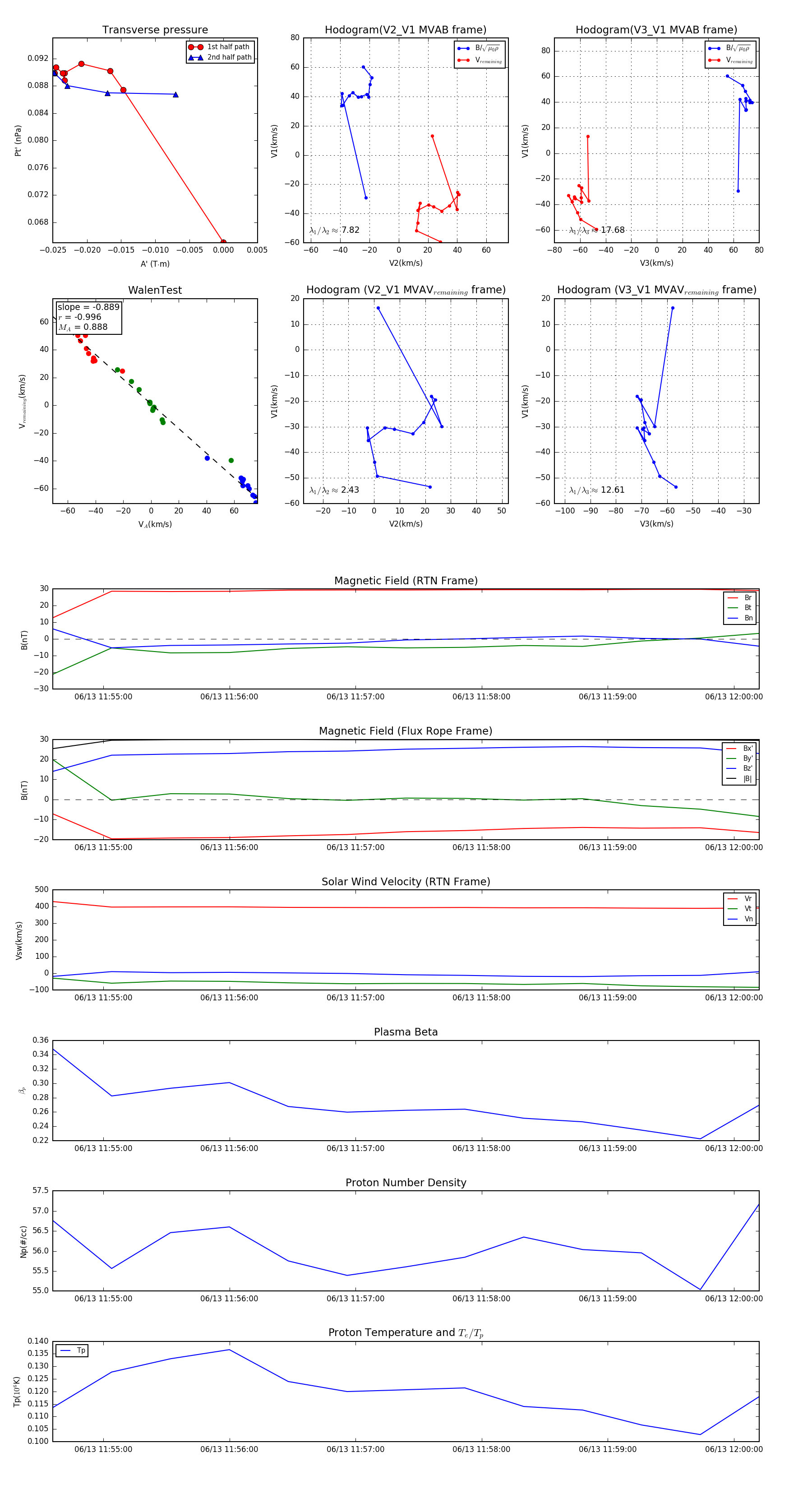
Flux Rope in 2023

Flux Rope Event 2023-06-13 11:54:36 ~ 2023-06-13 12:00:12 (337 seconds)


plot