HOME   LIST
‹–   –›

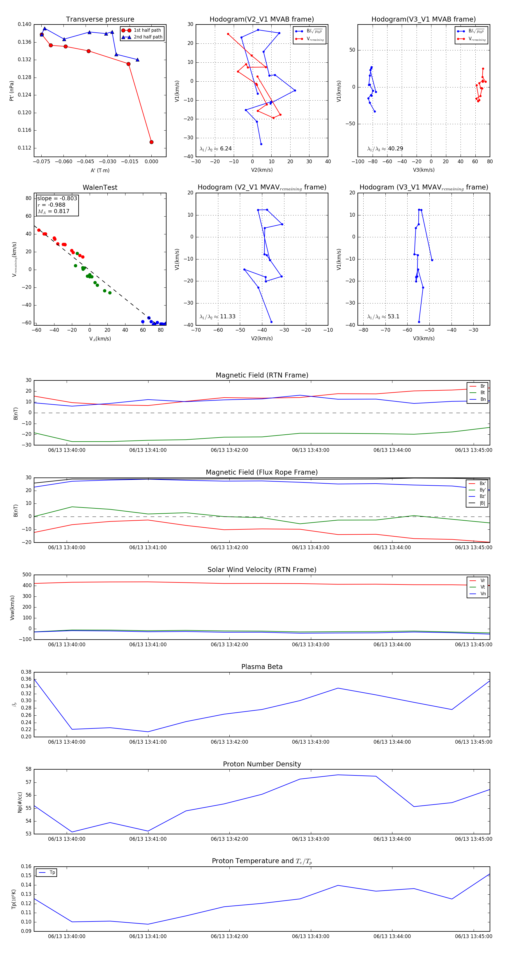
Flux Rope in 2023

Flux Rope Event 2023-06-13 13:39:36 ~ 2023-06-13 13:45:12 (337 seconds)


plot