HOME   LIST
‹–   –›

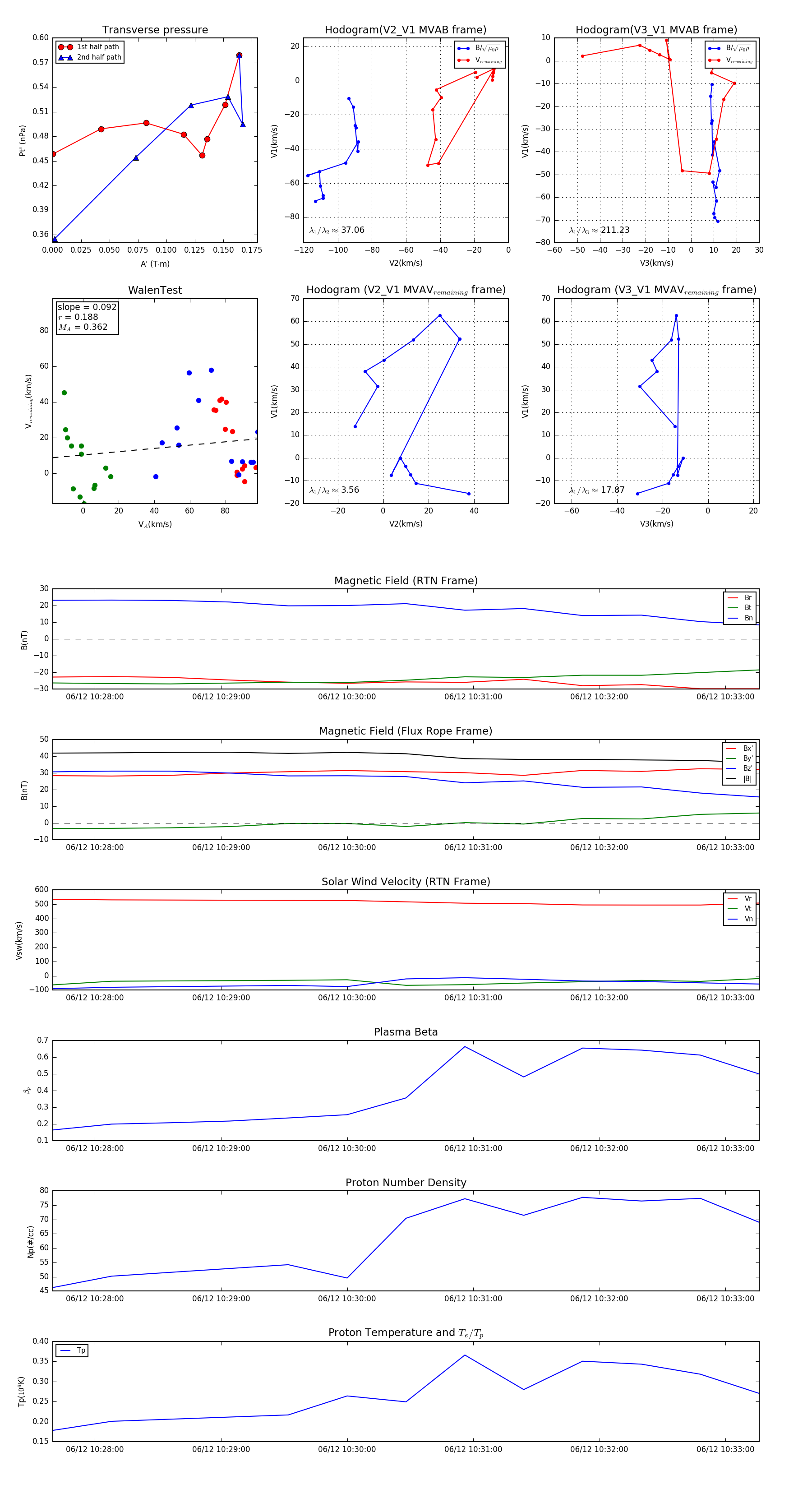
Flux Rope in 2023

Flux Rope Event 2023-06-12 10:27:40 ~ 2023-06-12 10:33:16 (337 seconds)


plot