HOME   LIST
‹–   –›

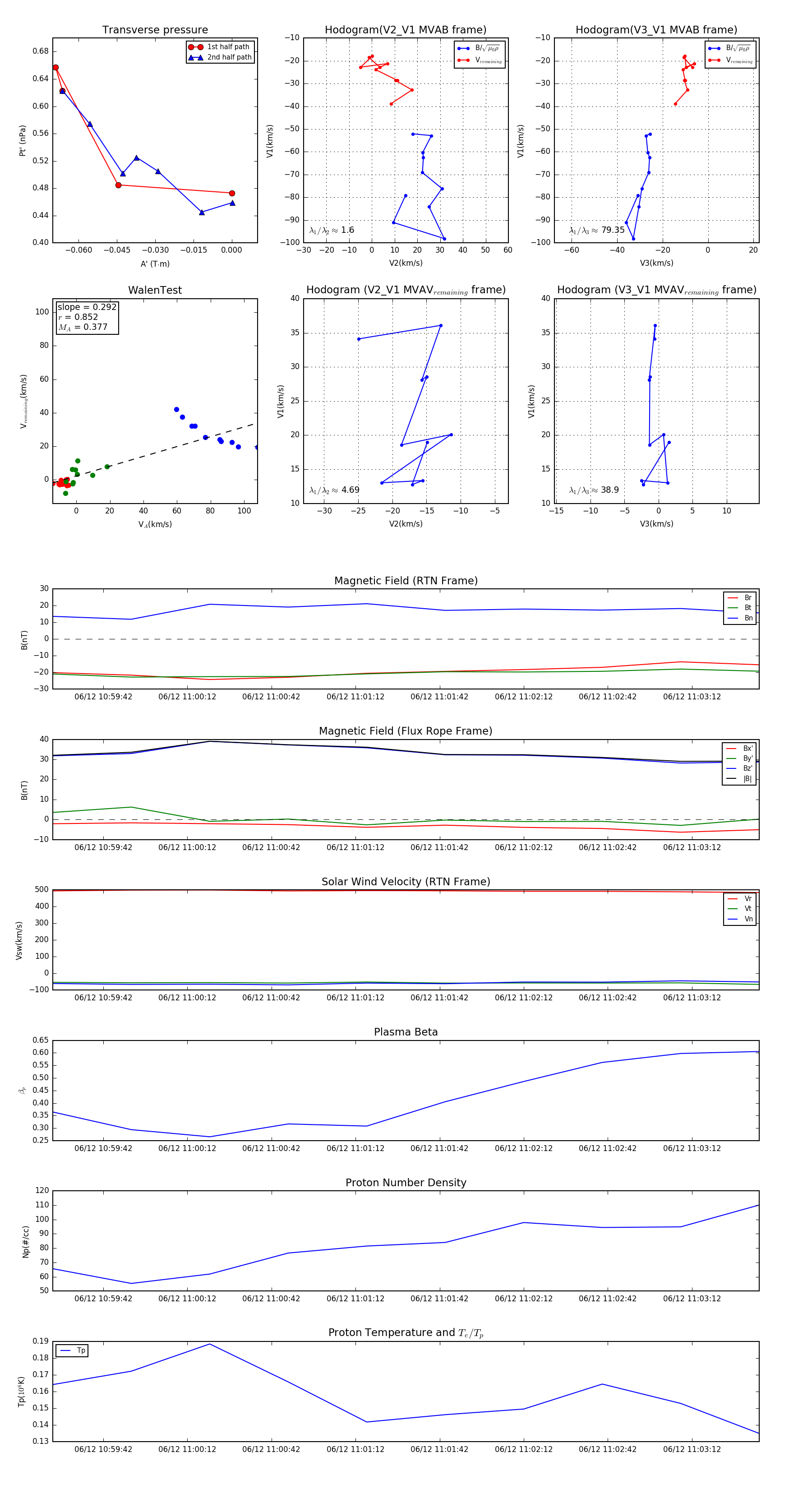
Flux Rope in 2023

Flux Rope Event 2023-06-12 10:59:24 ~ 2023-06-12 11:03:36 (253 seconds)


plot