HOME   LIST
‹–   –›

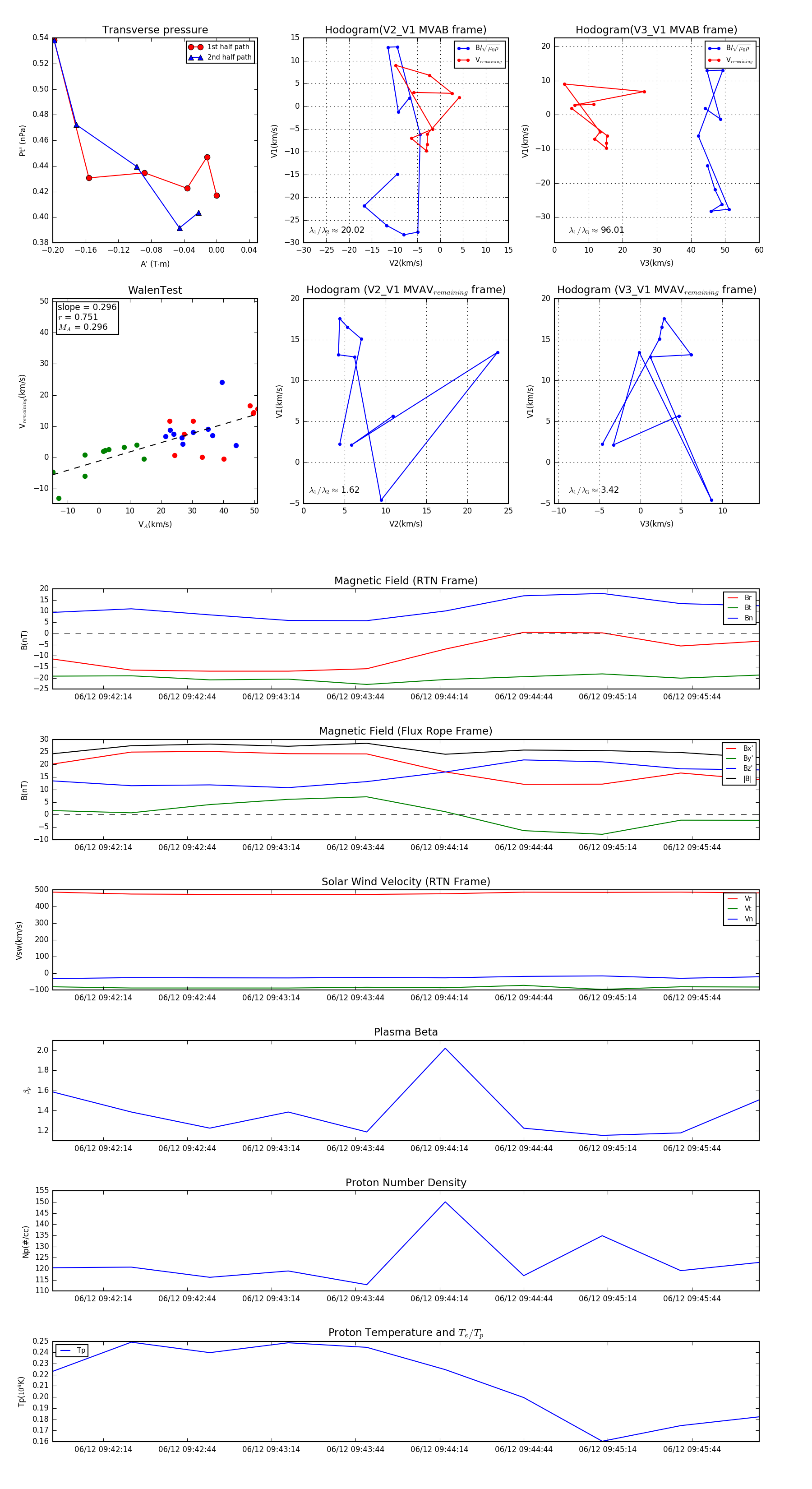
Flux Rope in 2023

Flux Rope Event 2023-06-12 09:41:56 ~ 2023-06-12 09:46:08 (253 seconds)


plot