HOME   LIST
‹–   –›  

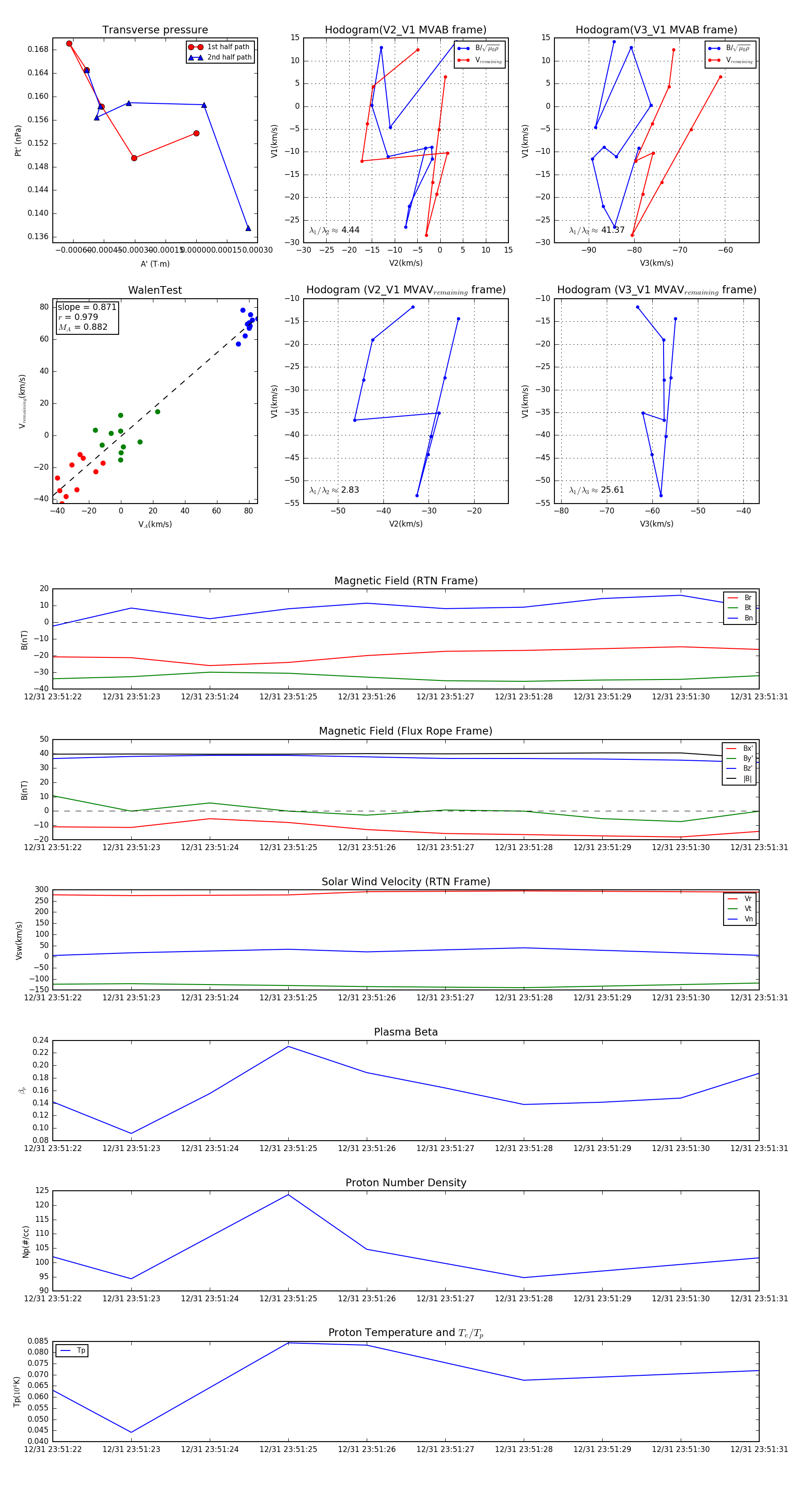
Flux Rope in 2024

Flux Rope Event 2024-12-31 23:51:22 ~ 2024-12-31 23:51:31 (10 seconds)


plot