HOME   LIST
‹–   –›

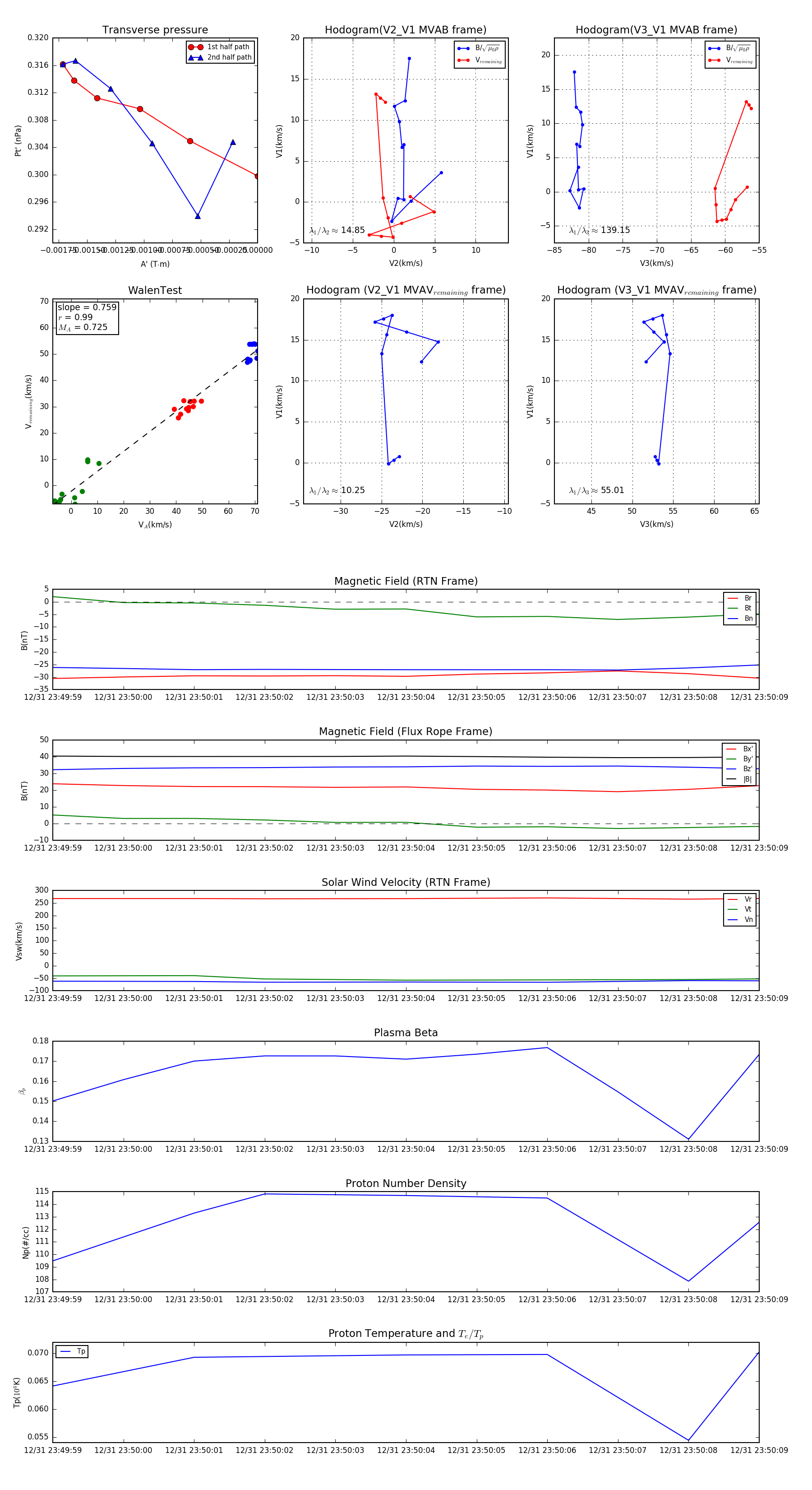
Flux Rope in 2024

Flux Rope Event 2024-12-31 23:49:59 ~ 2024-12-31 23:50:09 (11 seconds)


plot