HOME   LIST
‹–   –›

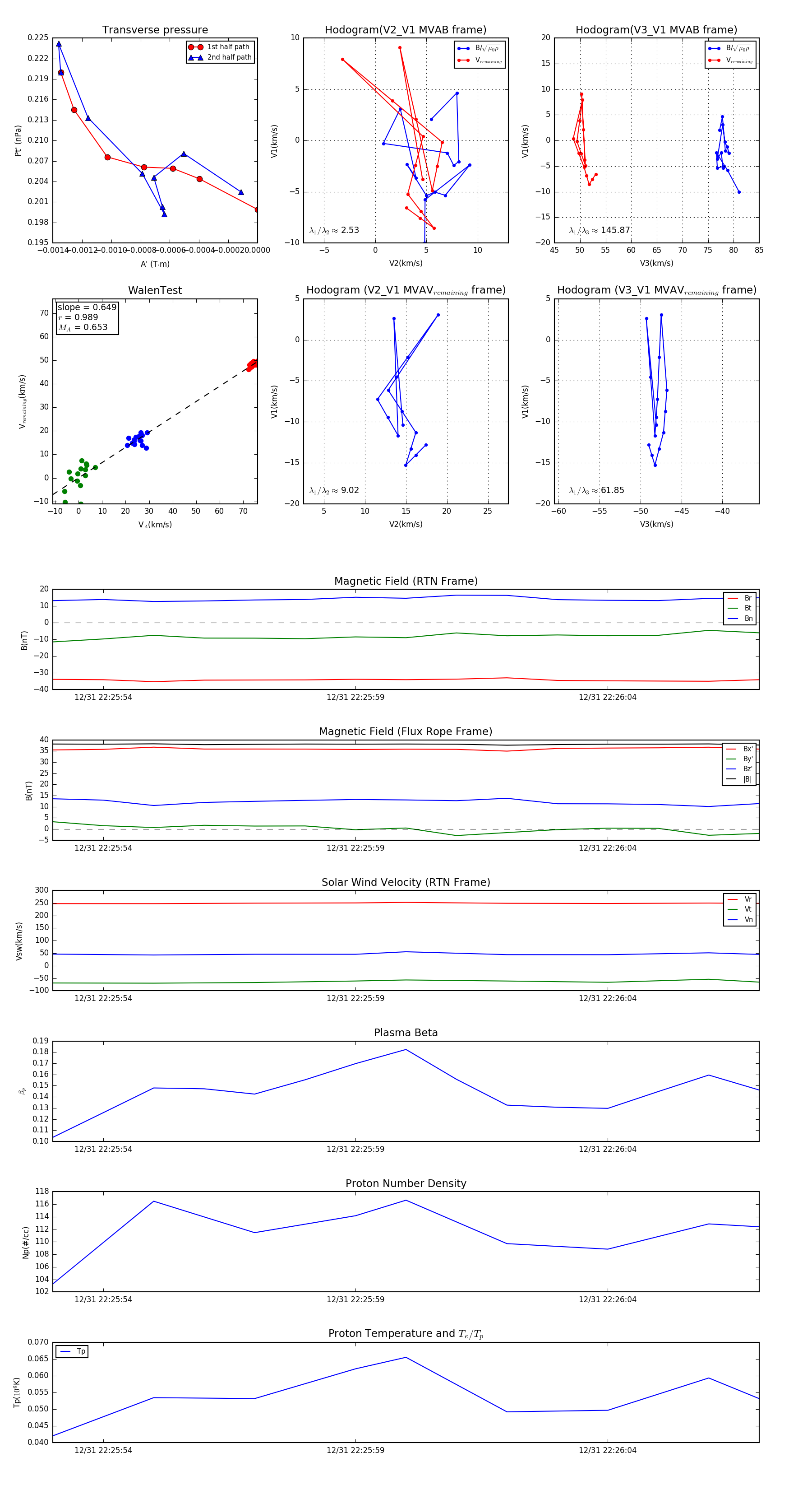
Flux Rope in 2024

Flux Rope Event 2024-12-31 22:25:53 ~ 2024-12-31 22:26:07 (15 seconds)


plot