HOME   LIST
‹–   –›

Flux Rope in 2024

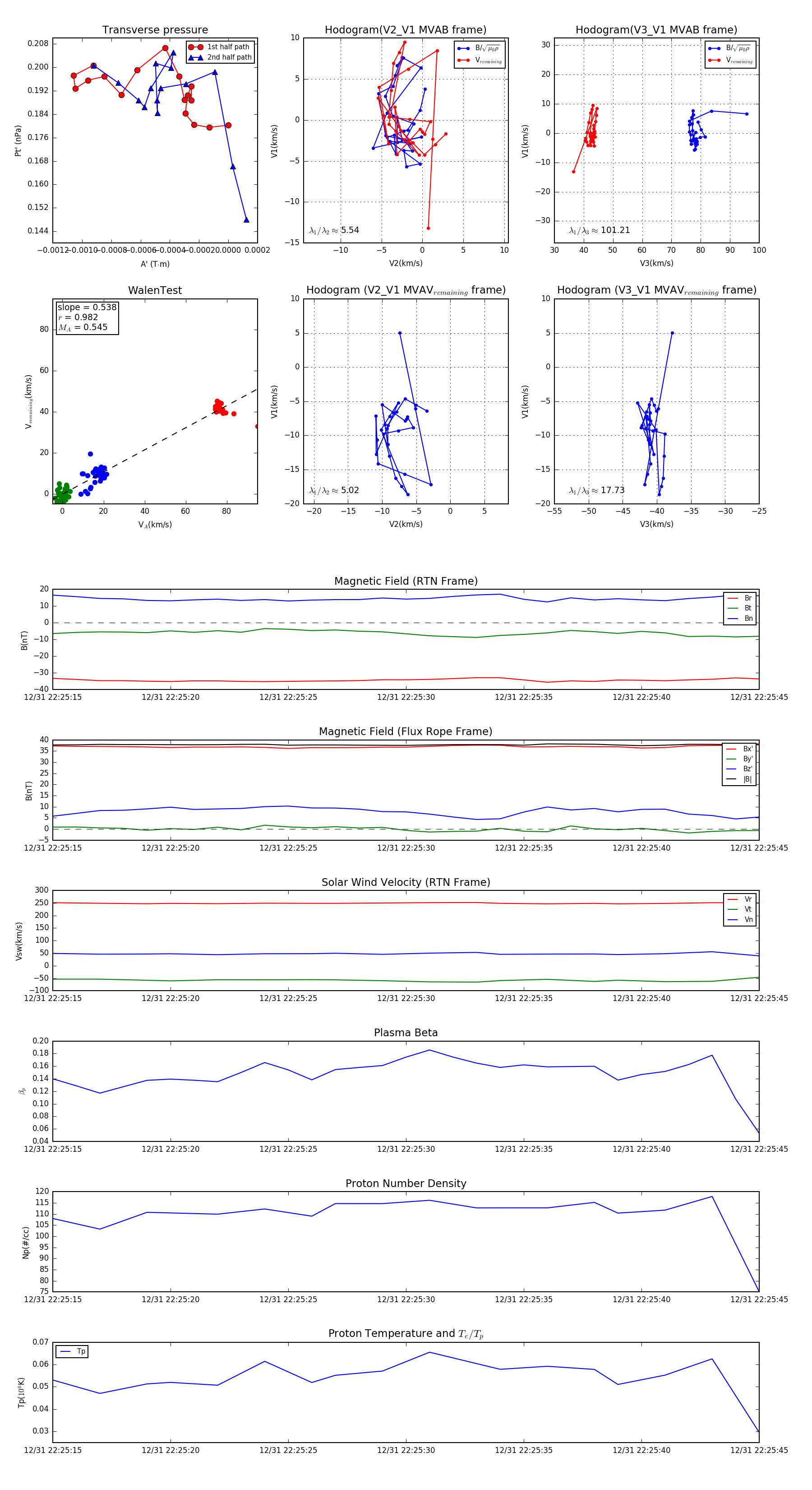
Flux Rope Event 2024-12-31 22:25:15 ~ 2024-12-31 22:25:45 (31 seconds)


plot