HOME   LIST
‹–   –›

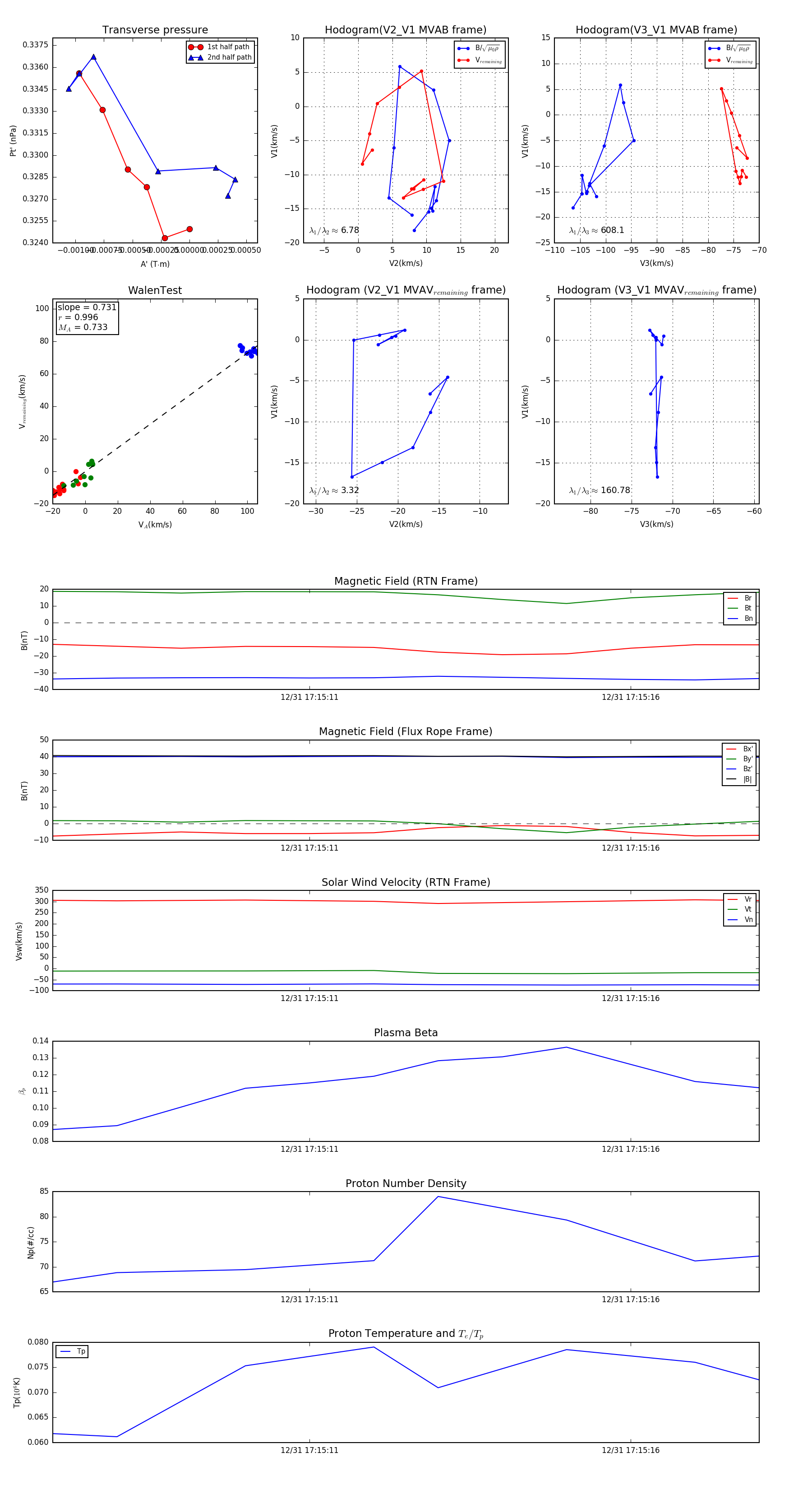
Flux Rope in 2024

Flux Rope Event 2024-12-31 17:15:07 ~ 2024-12-31 17:15:18 (12 seconds)


plot