HOME   LIST
‹–   –›

Flux Rope in 2024

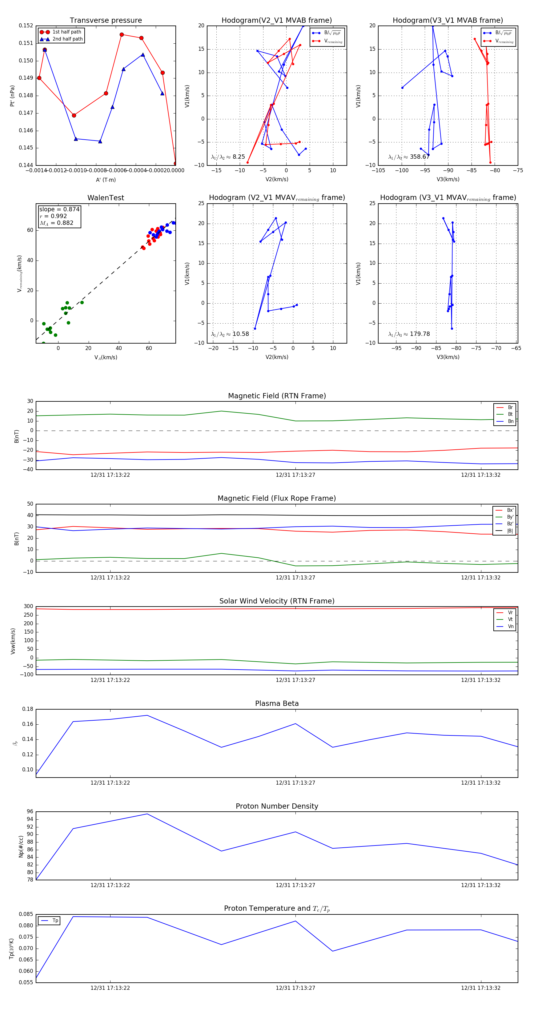
Flux Rope Event 2024-12-31 17:13:20 ~ 2024-12-31 17:13:33 (14 seconds)


plot