HOME   LIST
‹–   –›

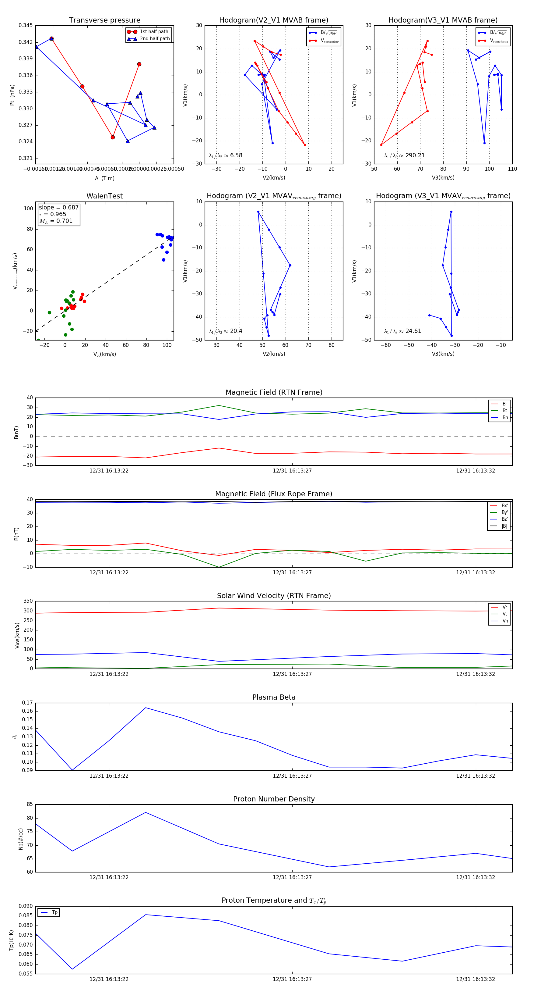
Flux Rope in 2024

Flux Rope Event 2024-12-31 16:13:20 ~ 2024-12-31 16:13:33 (14 seconds)


plot