HOME   LIST
‹–   –›

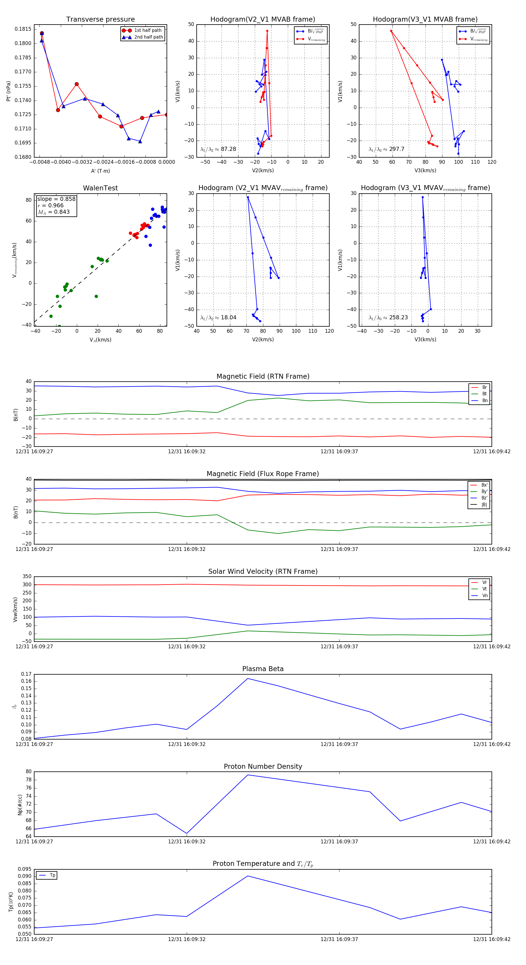
Flux Rope in 2024

Flux Rope Event 2024-12-31 16:09:27 ~ 2024-12-31 16:09:42 (16 seconds)


plot