HOME   LIST
‹–   –›

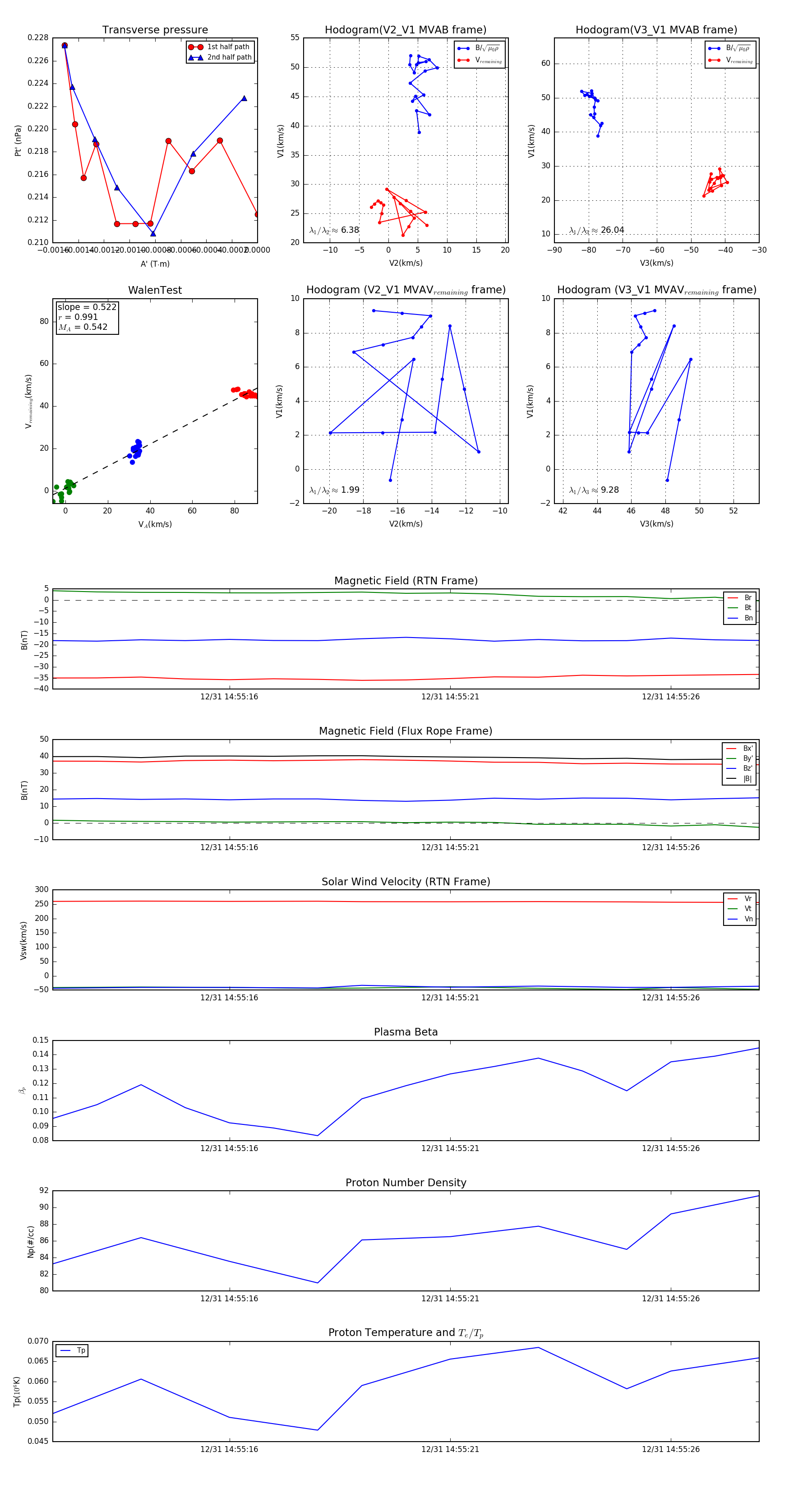
Flux Rope in 2024

Flux Rope Event 2024-12-31 14:55:12 ~ 2024-12-31 14:55:28 (17 seconds)


plot