HOME   LIST
‹–   –›

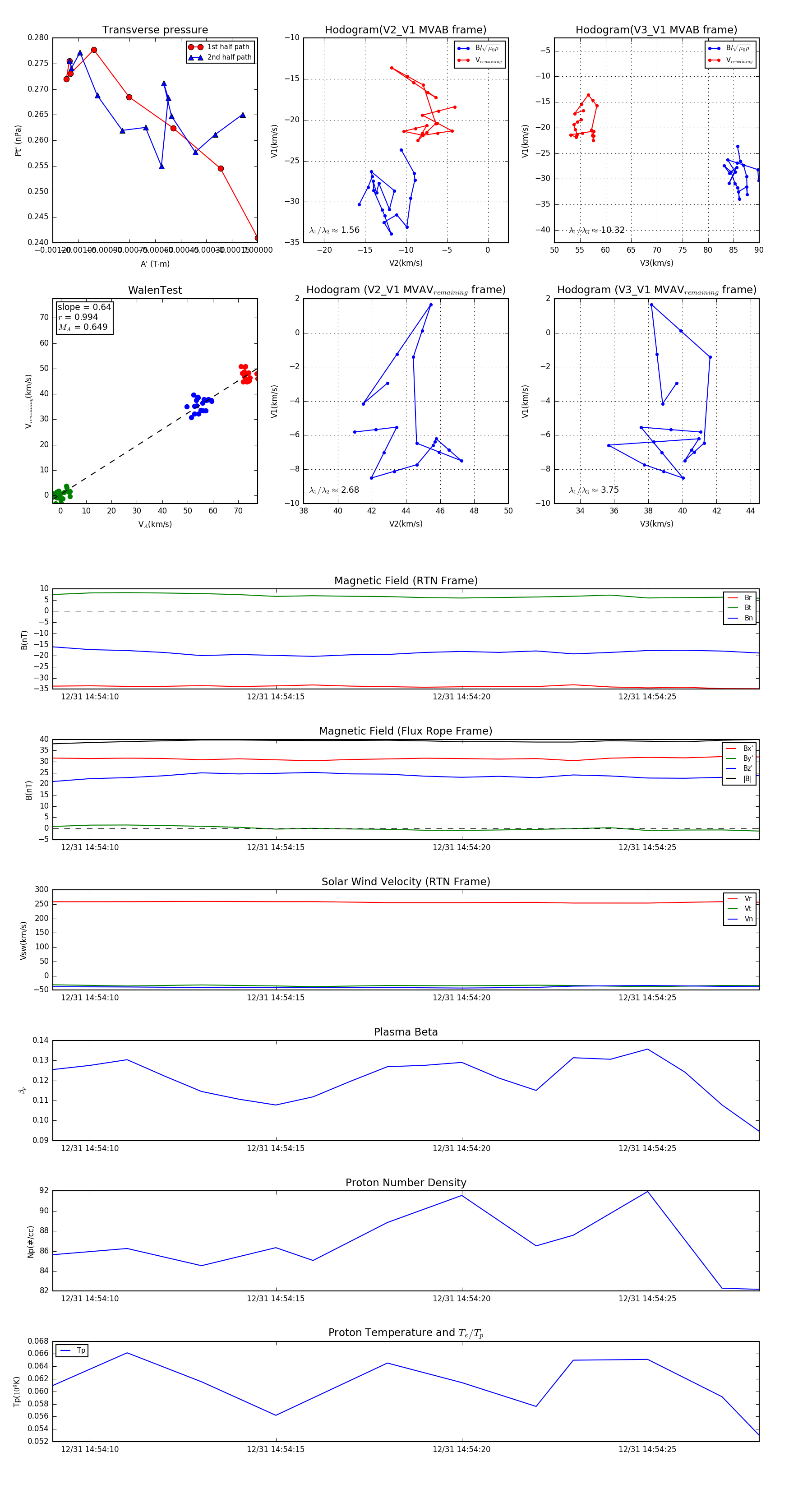
Flux Rope in 2024

Flux Rope Event 2024-12-31 14:54:09 ~ 2024-12-31 14:54:28 (20 seconds)


plot