HOME   LIST
‹–   –›

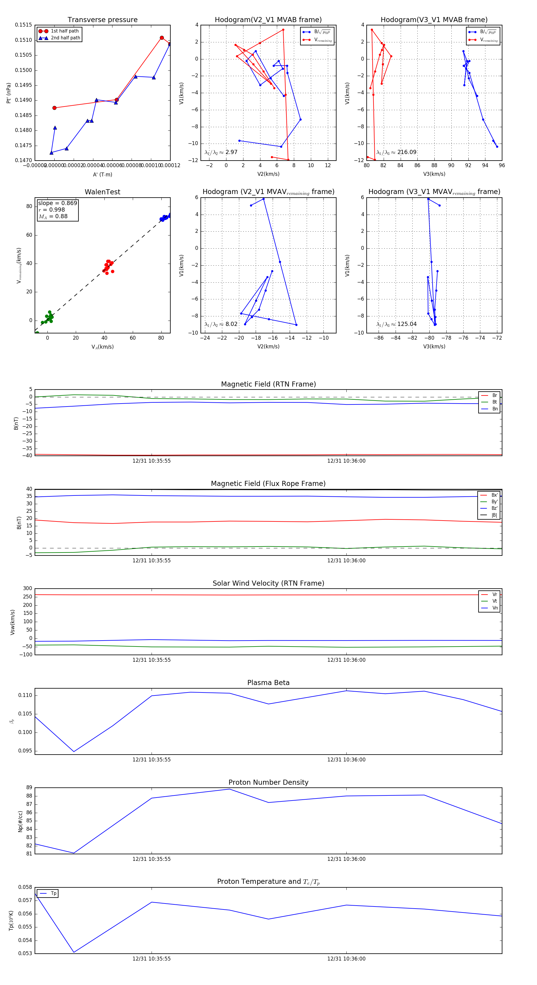
Flux Rope in 2024

Flux Rope Event 2024-12-31 10:35:52 ~ 2024-12-31 10:36:04 (13 seconds)


plot