HOME   LIST
‹–   –›

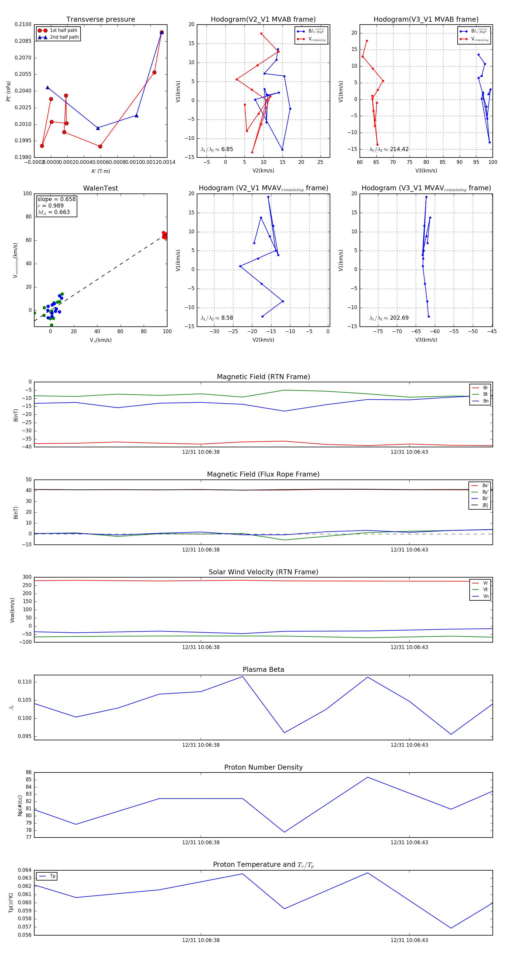
Flux Rope in 2024

Flux Rope Event 2024-12-31 10:06:34 ~ 2024-12-31 10:06:45 (12 seconds)


plot