HOME   LIST
‹–   –›

Flux Rope in 2024

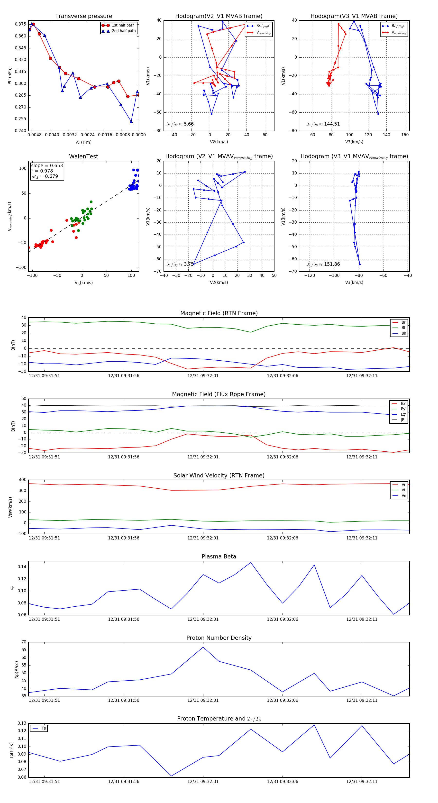
Flux Rope Event 2024-12-31 09:31:50 ~ 2024-12-31 09:32:14 (25 seconds)


plot